HOME   LIST
‹–   –›

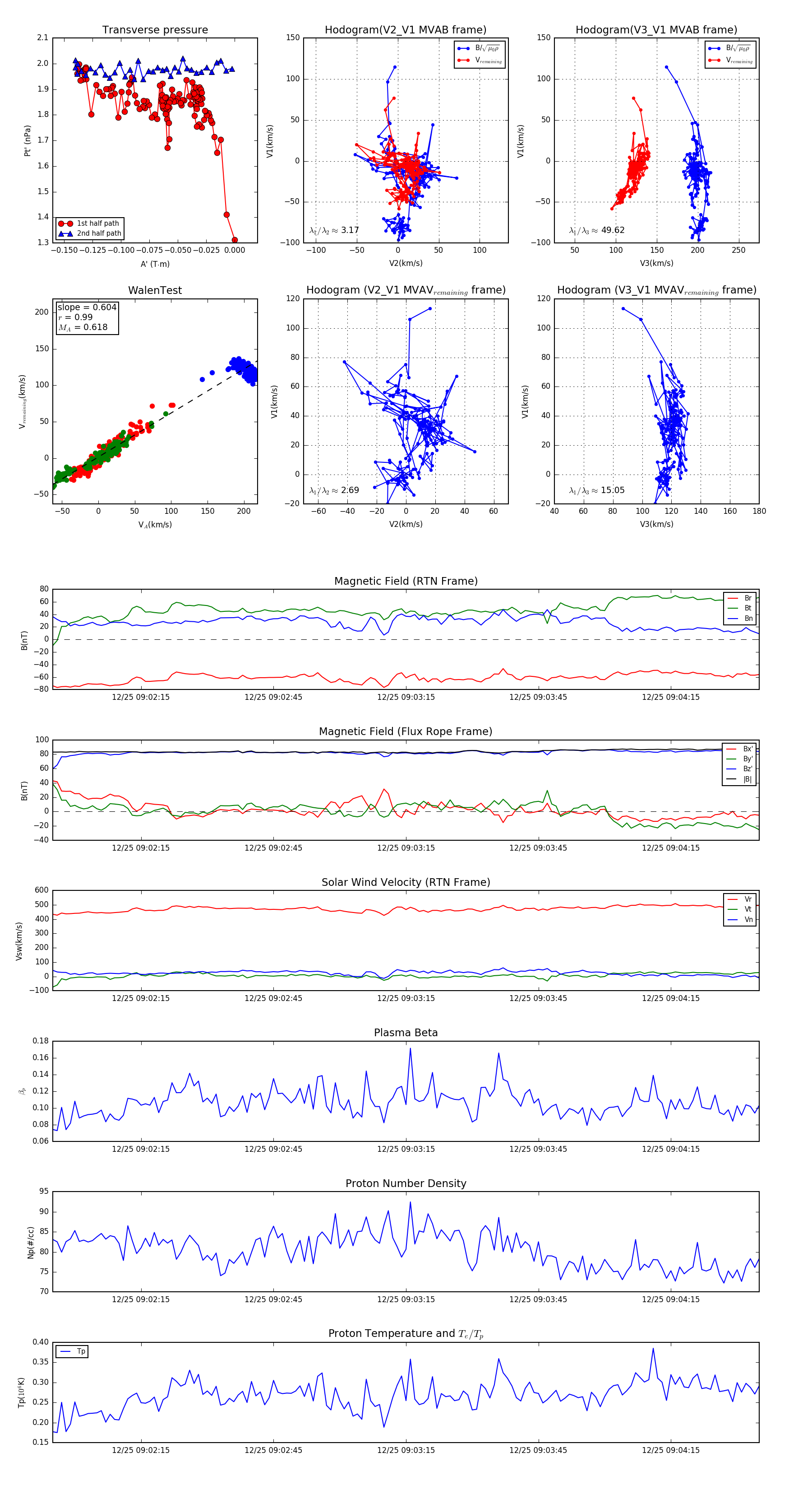
Flux Rope in 2023

Flux Rope Event 2023-12-25 09:01:55 ~ 2023-12-25 09:04:35 (161 seconds)


plot