HOME   LIST
‹–   –›

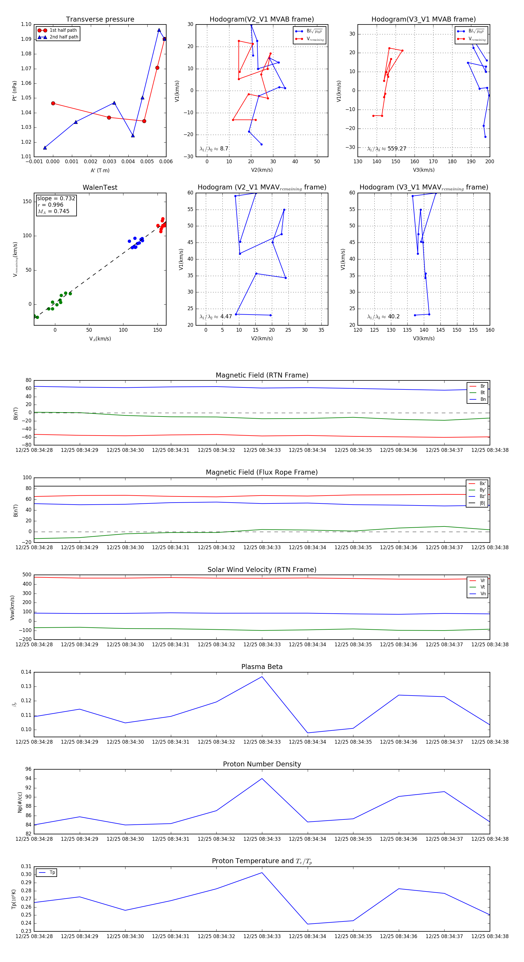
Flux Rope in 2023

Flux Rope Event 2023-12-25 08:34:28 ~ 2023-12-25 08:34:38 (11 seconds)


plot