HOME   LIST
‹–   –›

Flux Rope in 2023

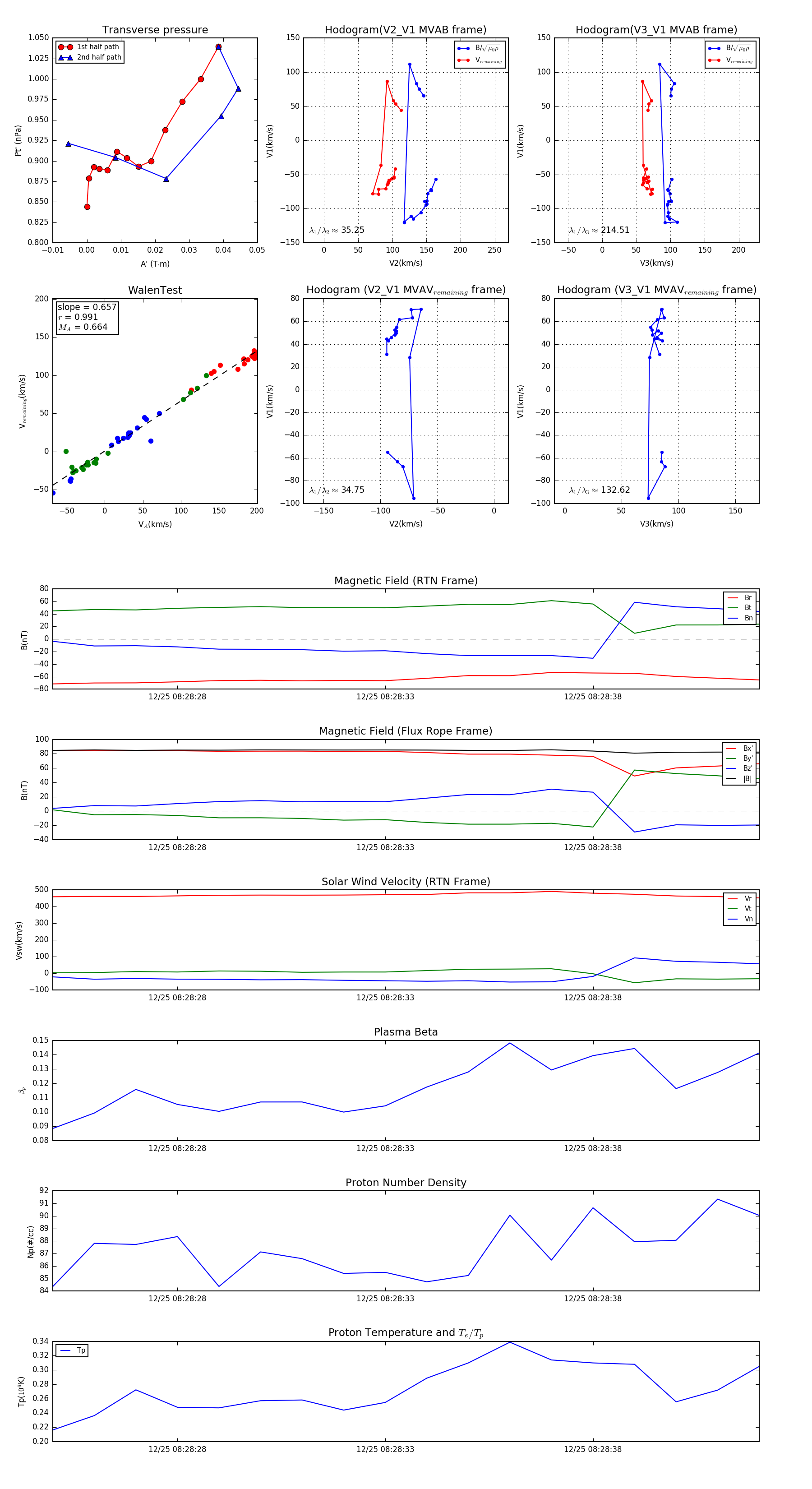
Flux Rope Event 2023-12-25 08:28:25 ~ 2023-12-25 08:28:42 (18 seconds)


plot