HOME   LIST
‹–   –›

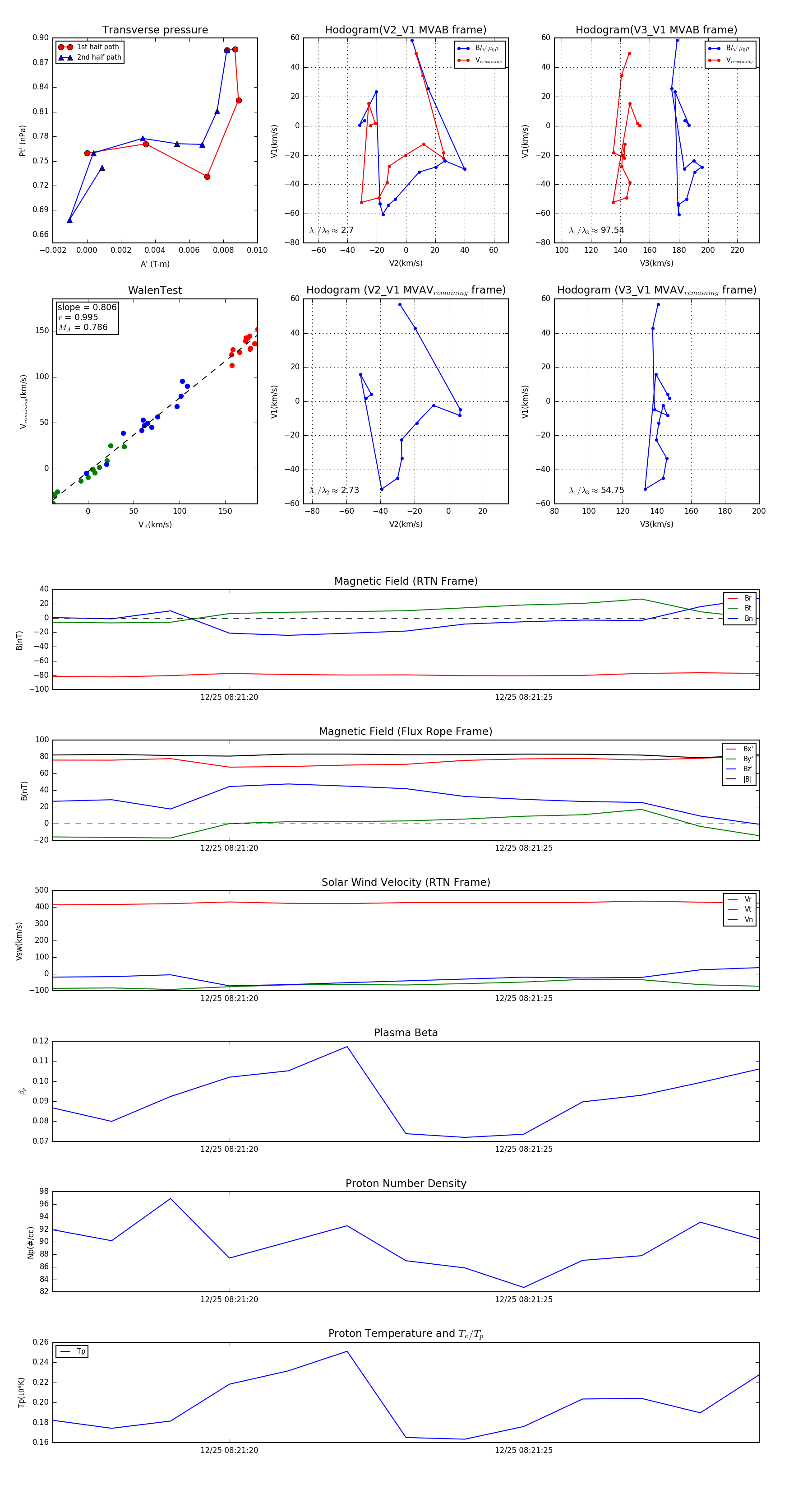
Flux Rope in 2023

Flux Rope Event 2023-12-25 08:21:17 ~ 2023-12-25 08:21:29 (13 seconds)


plot