HOME   LIST
‹–   –›

Flux Rope in 2023

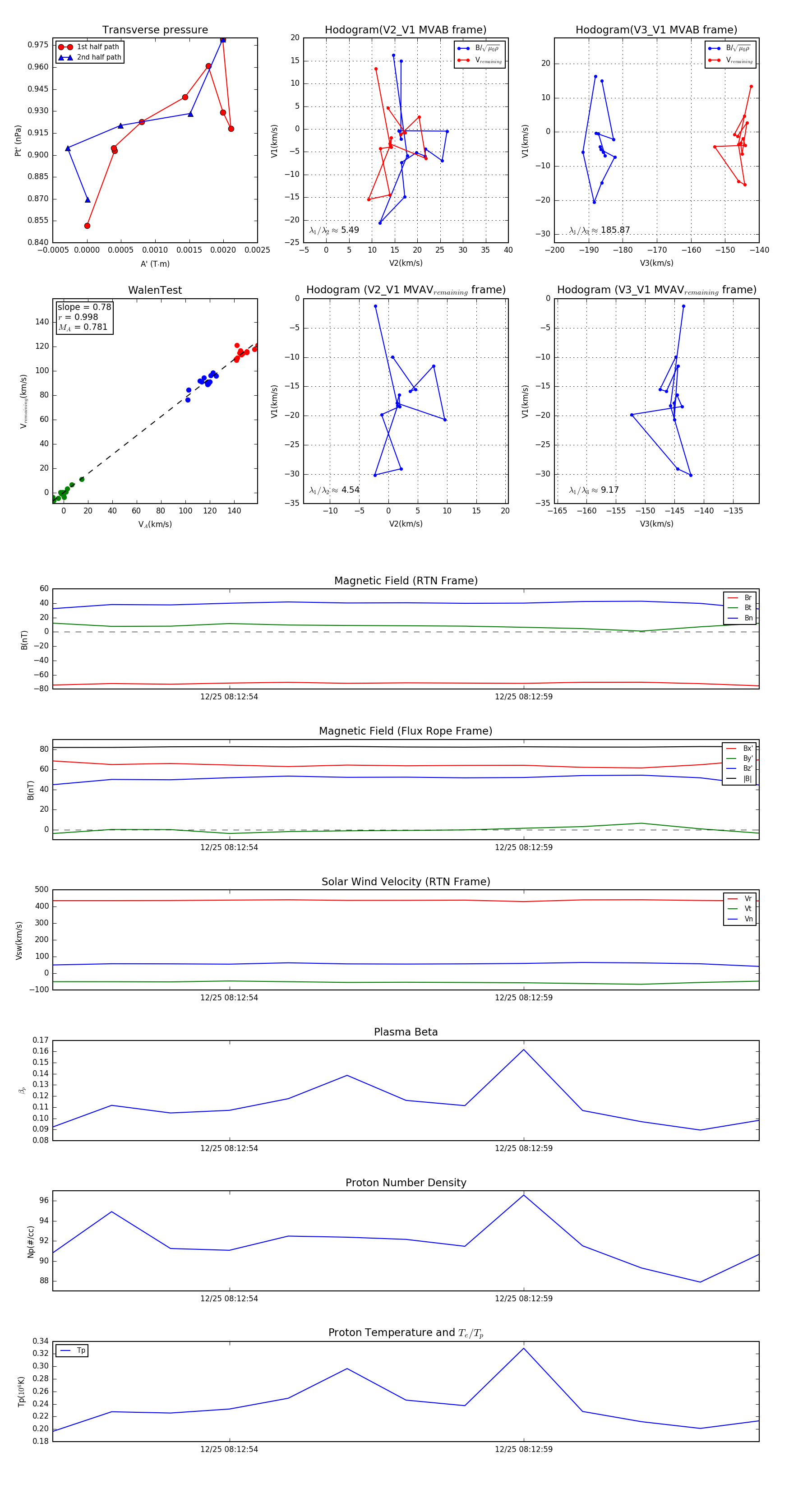
Flux Rope Event 2023-12-25 08:12:51 ~ 2023-12-25 08:13:03 (13 seconds)


plot