HOME   LIST
‹–   –›

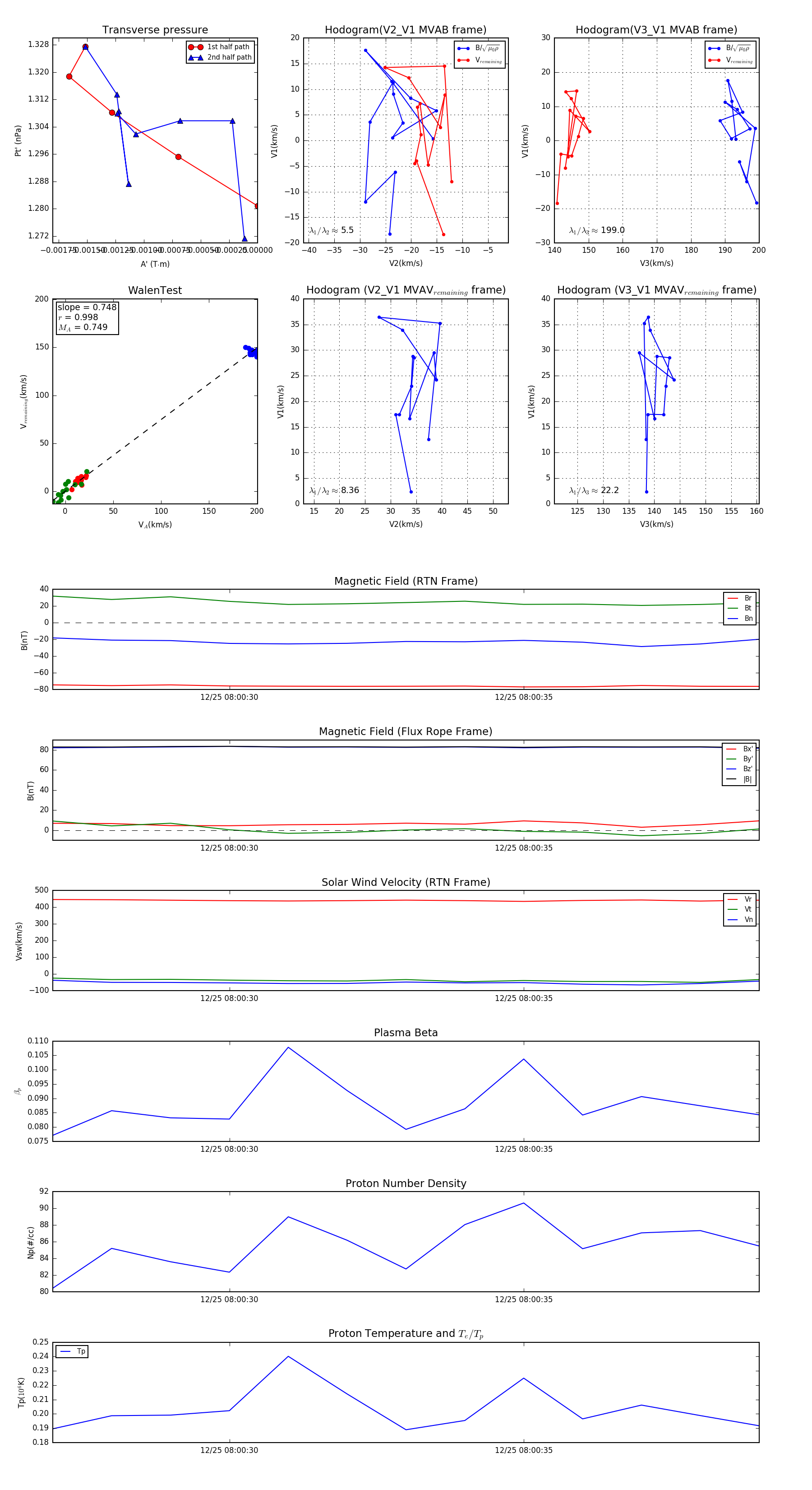
Flux Rope in 2023

Flux Rope Event 2023-12-25 08:00:27 ~ 2023-12-25 08:00:39 (13 seconds)


plot