HOME   LIST
‹–   –›

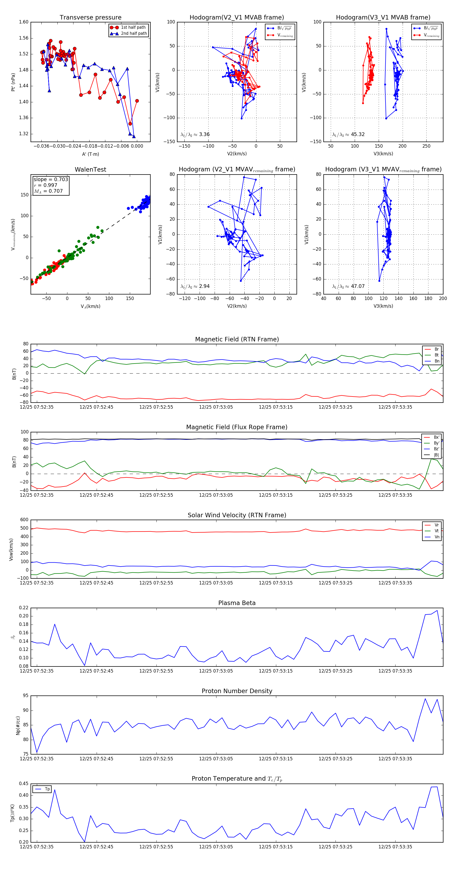
Flux Rope in 2023

Flux Rope Event 2023-12-25 07:52:34 ~ 2023-12-25 07:53:43 (70 seconds)


plot