HOME   LIST
‹–   –›

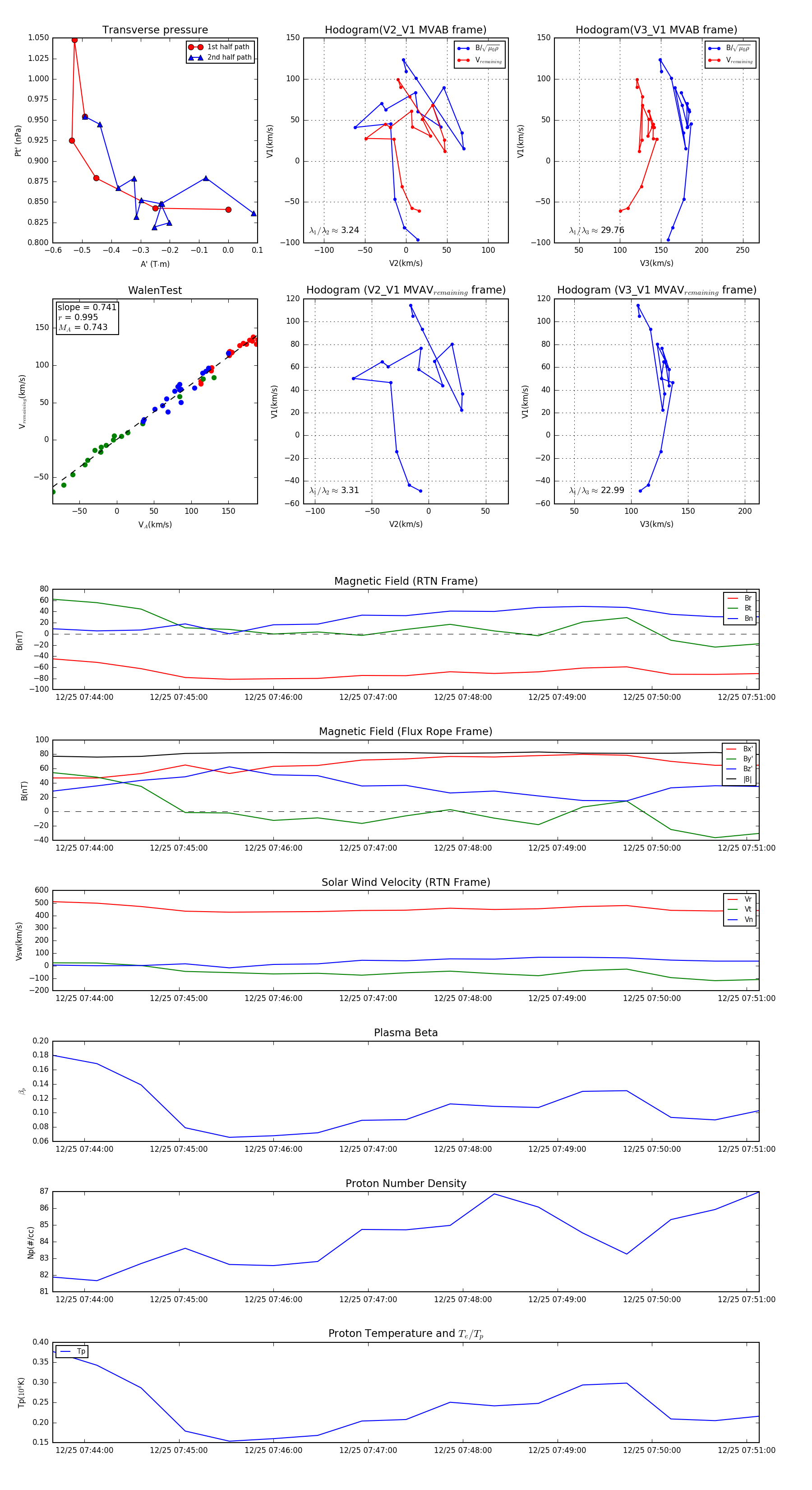
Flux Rope in 2023

Flux Rope Event 2023-12-25 07:43:40 ~ 2023-12-25 07:51:08 (449 seconds)


plot