HOME   LIST
‹–   –›

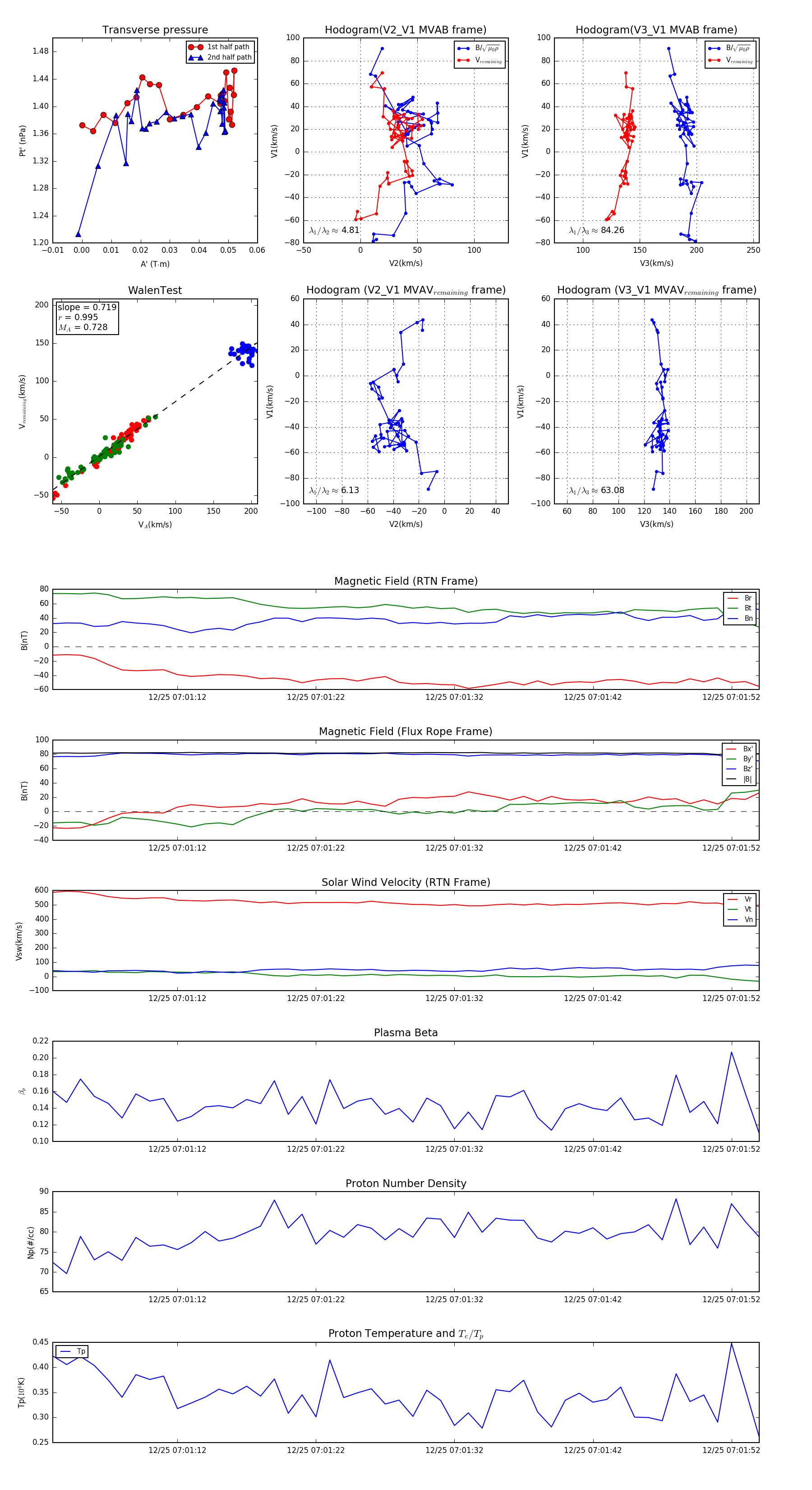
Flux Rope in 2023

Flux Rope Event 2023-12-25 07:01:03 ~ 2023-12-25 07:01:54 (52 seconds)


plot