HOME   LIST
‹–   –›

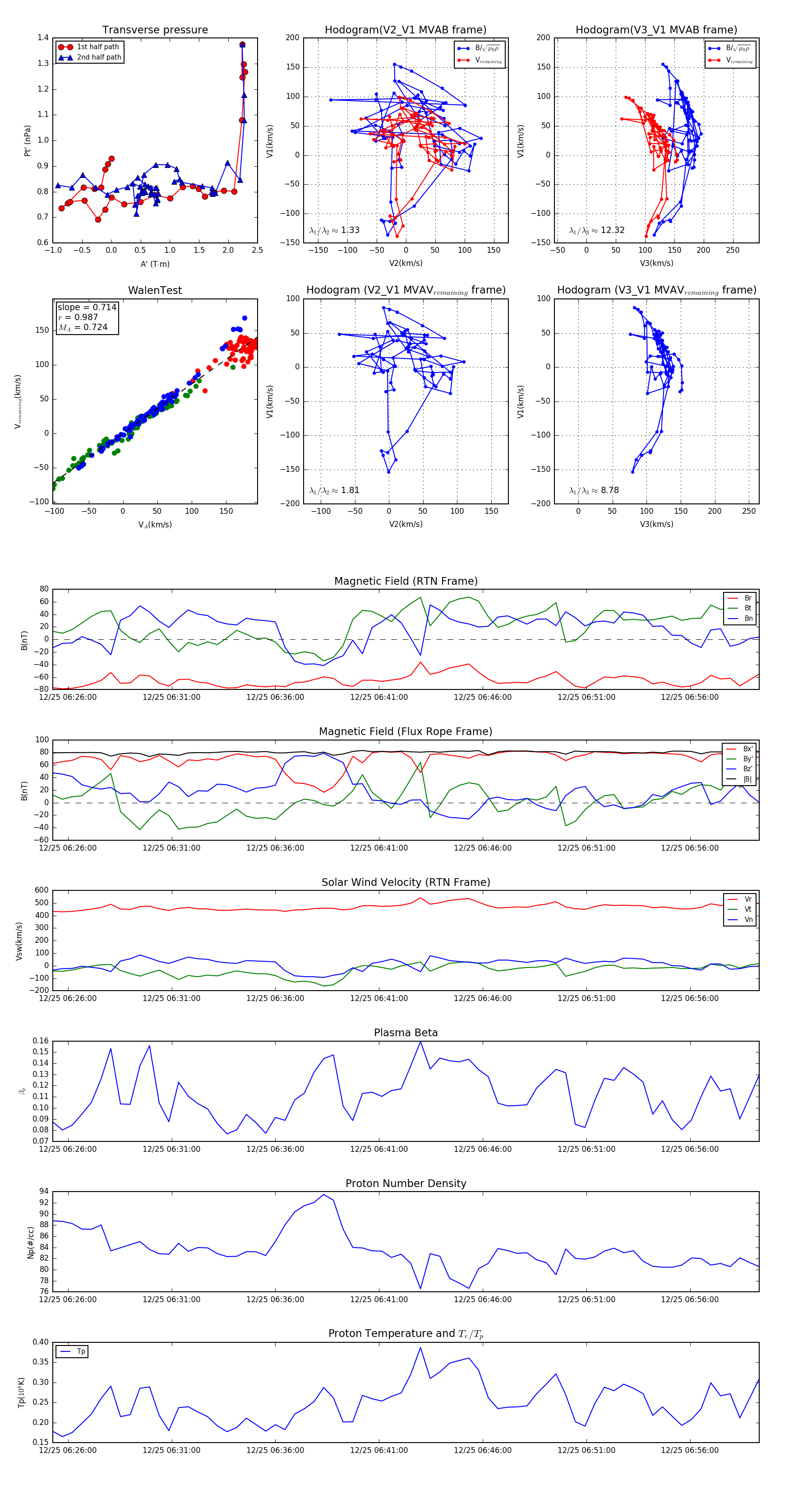
Flux Rope in 2023

Flux Rope Event 2023-12-25 06:25:16 ~ 2023-12-25 06:59:20 (2045 seconds)


plot