HOME   LIST
‹–   –›

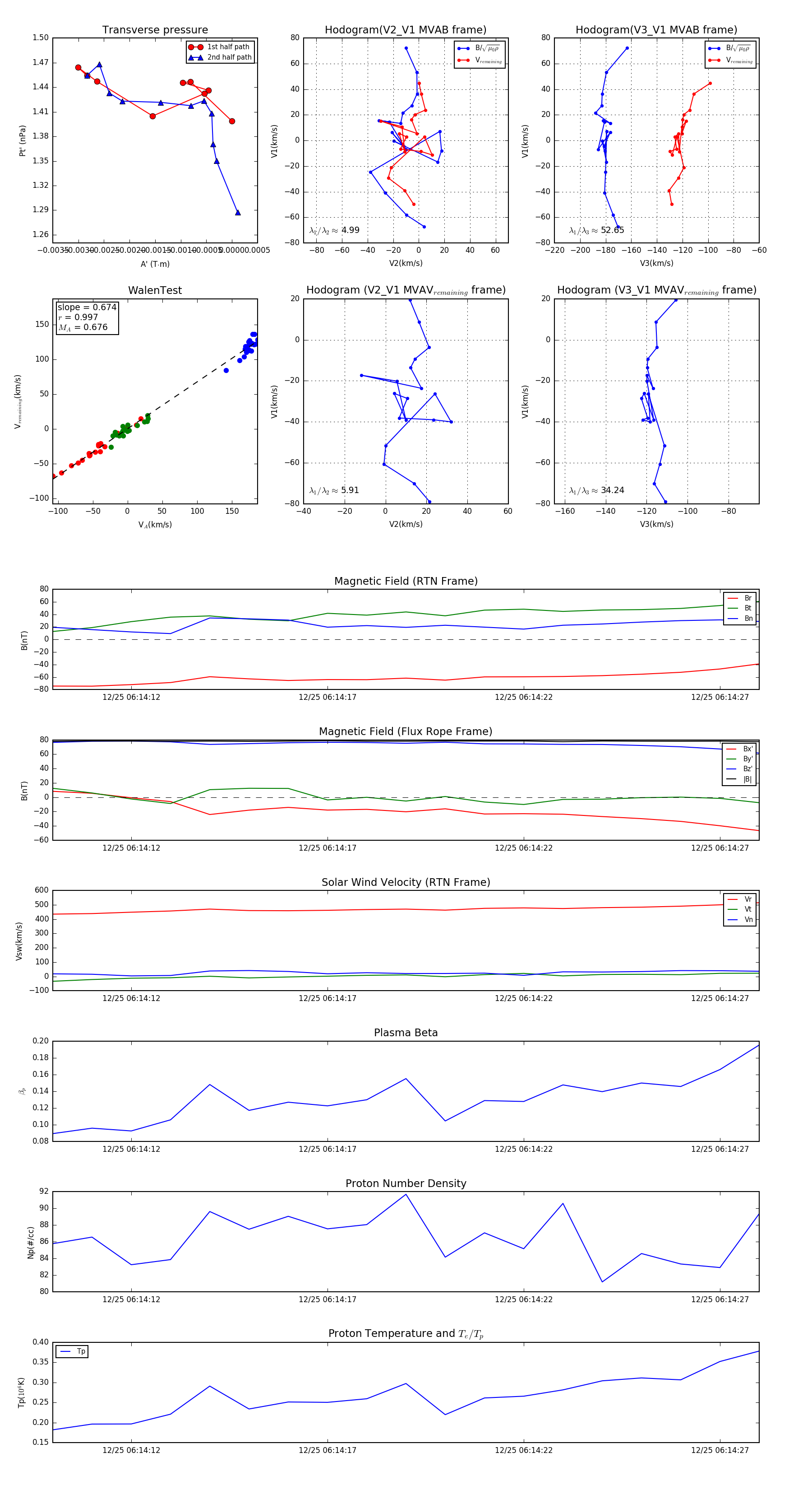
Flux Rope in 2023

Flux Rope Event 2023-12-25 06:14:10 ~ 2023-12-25 06:14:28 (19 seconds)


plot