HOME   LIST
‹–   –›

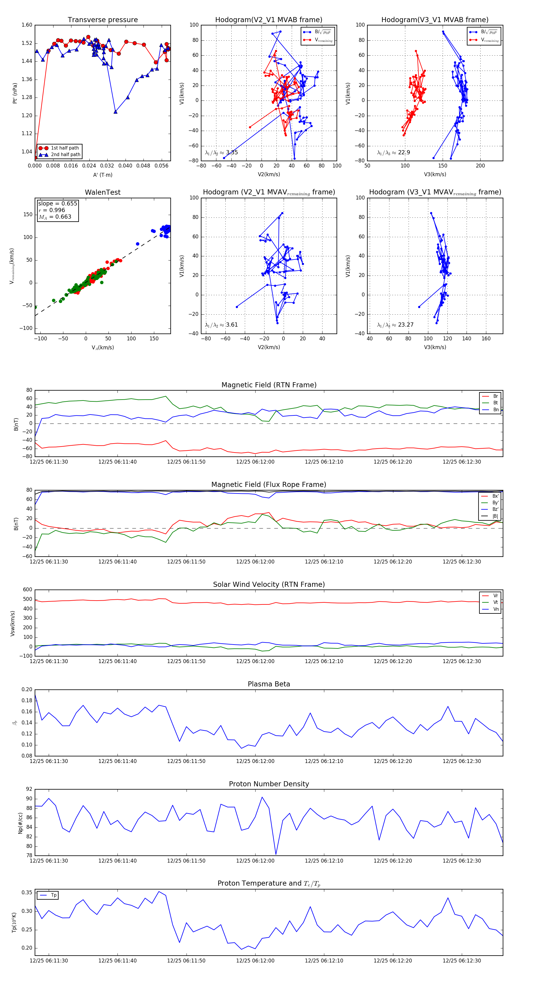
Flux Rope in 2023

Flux Rope Event 2023-12-25 06:11:28 ~ 2023-12-25 06:12:36 (69 seconds)


plot