HOME   LIST
‹–   –›

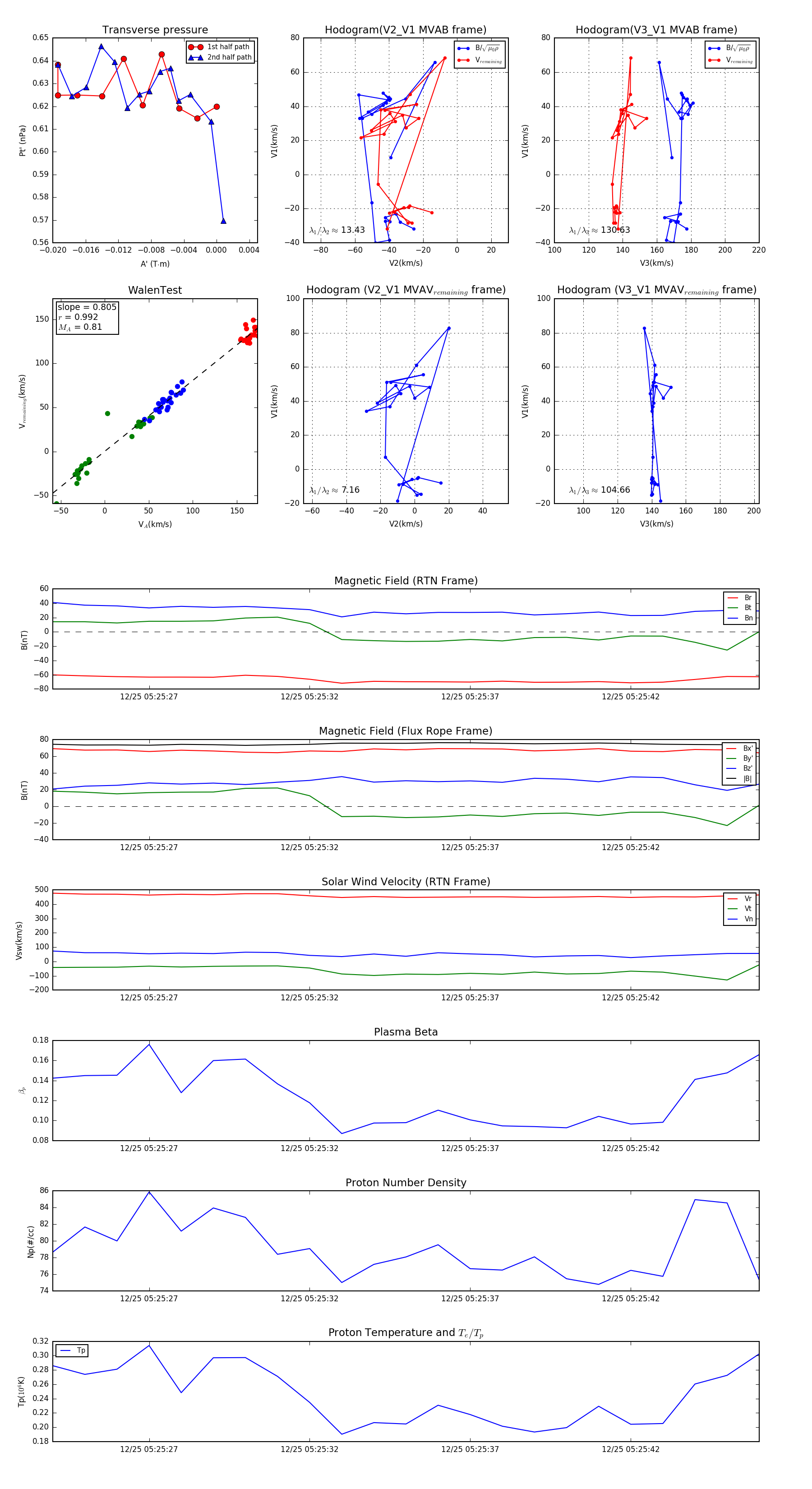
Flux Rope in 2023

Flux Rope Event 2023-12-25 05:25:24 ~ 2023-12-25 05:25:46 (23 seconds)


plot