HOME   LIST
‹–   –›

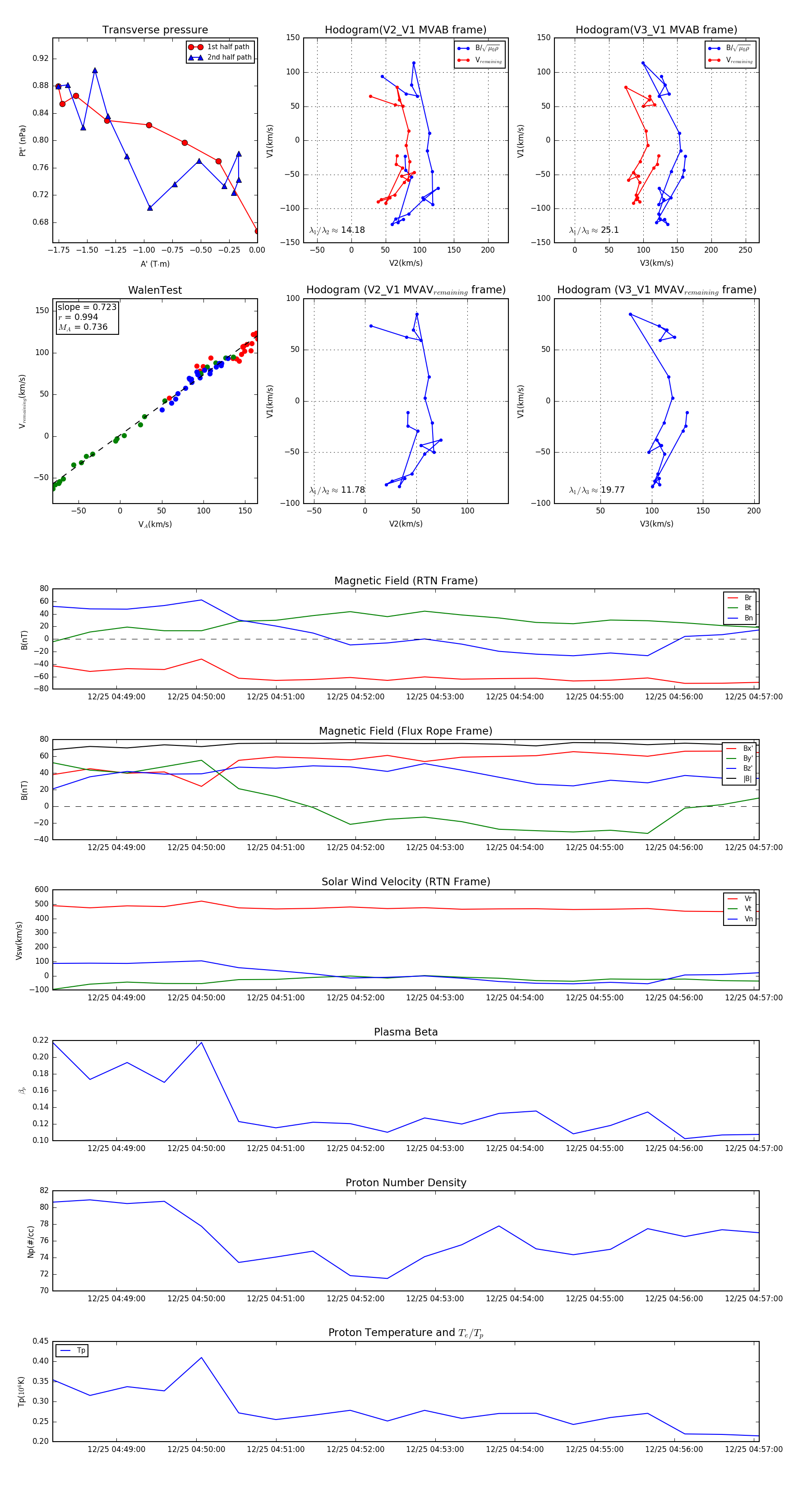
Flux Rope in 2023

Flux Rope Event 2023-12-25 04:48:12 ~ 2023-12-25 04:57:04 (533 seconds)


plot