HOME   LIST
‹–   –›

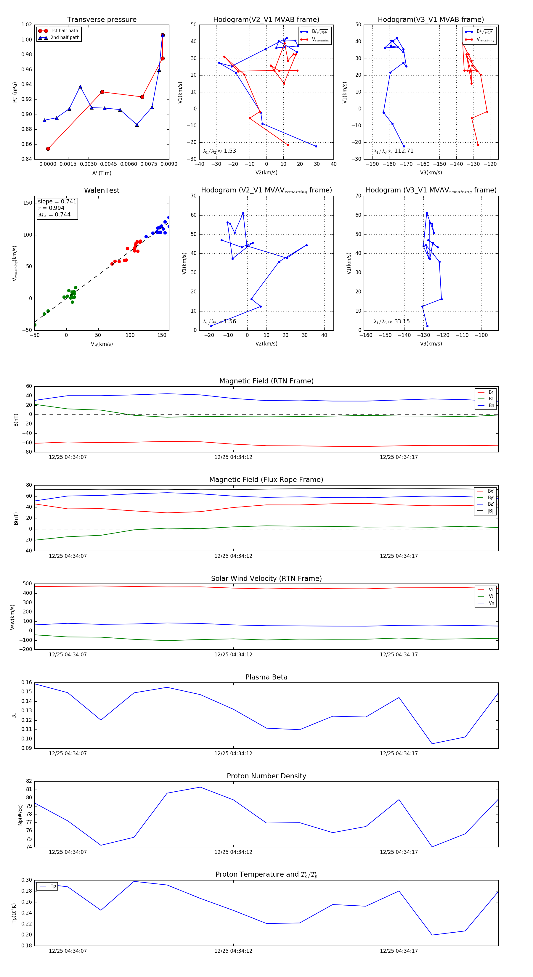
Flux Rope in 2023

Flux Rope Event 2023-12-25 04:34:06 ~ 2023-12-25 04:34:20 (15 seconds)


plot