HOME   LIST
‹–   –›

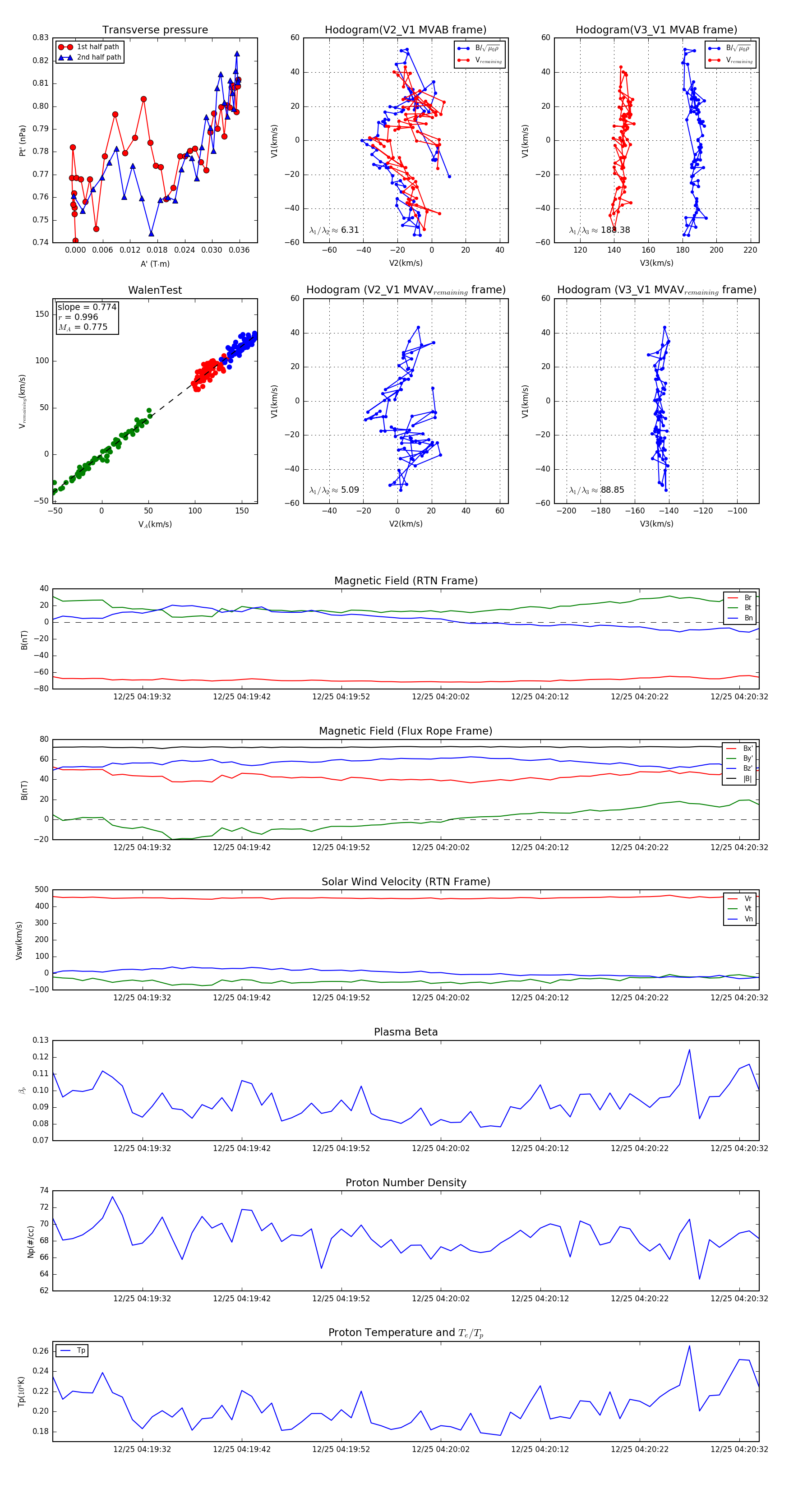
Flux Rope in 2023

Flux Rope Event 2023-12-25 04:19:23 ~ 2023-12-25 04:20:34 (72 seconds)


plot