HOME   LIST
‹–   –›

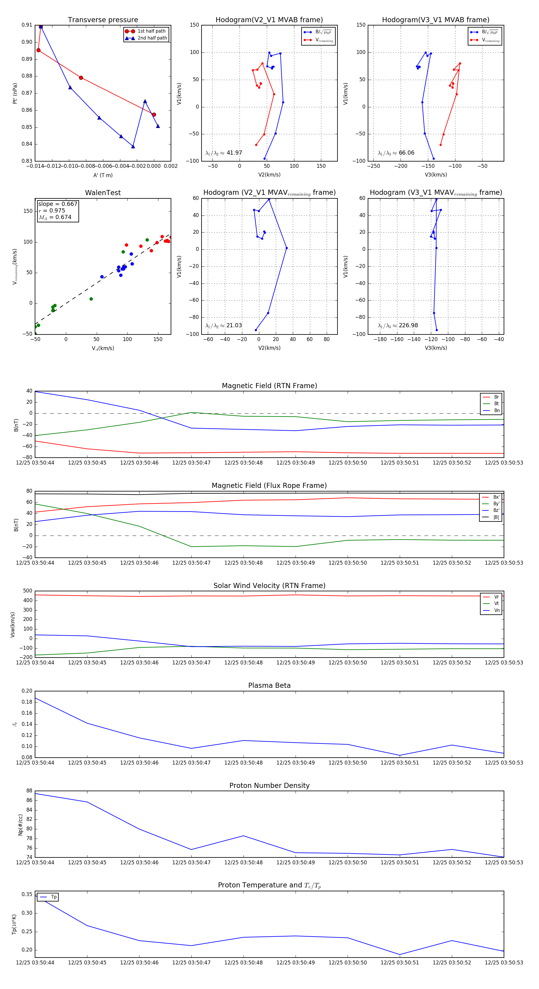
Flux Rope in 2023

Flux Rope Event 2023-12-25 03:50:44 ~ 2023-12-25 03:50:53 (10 seconds)


plot