HOME   LIST
‹–   –›

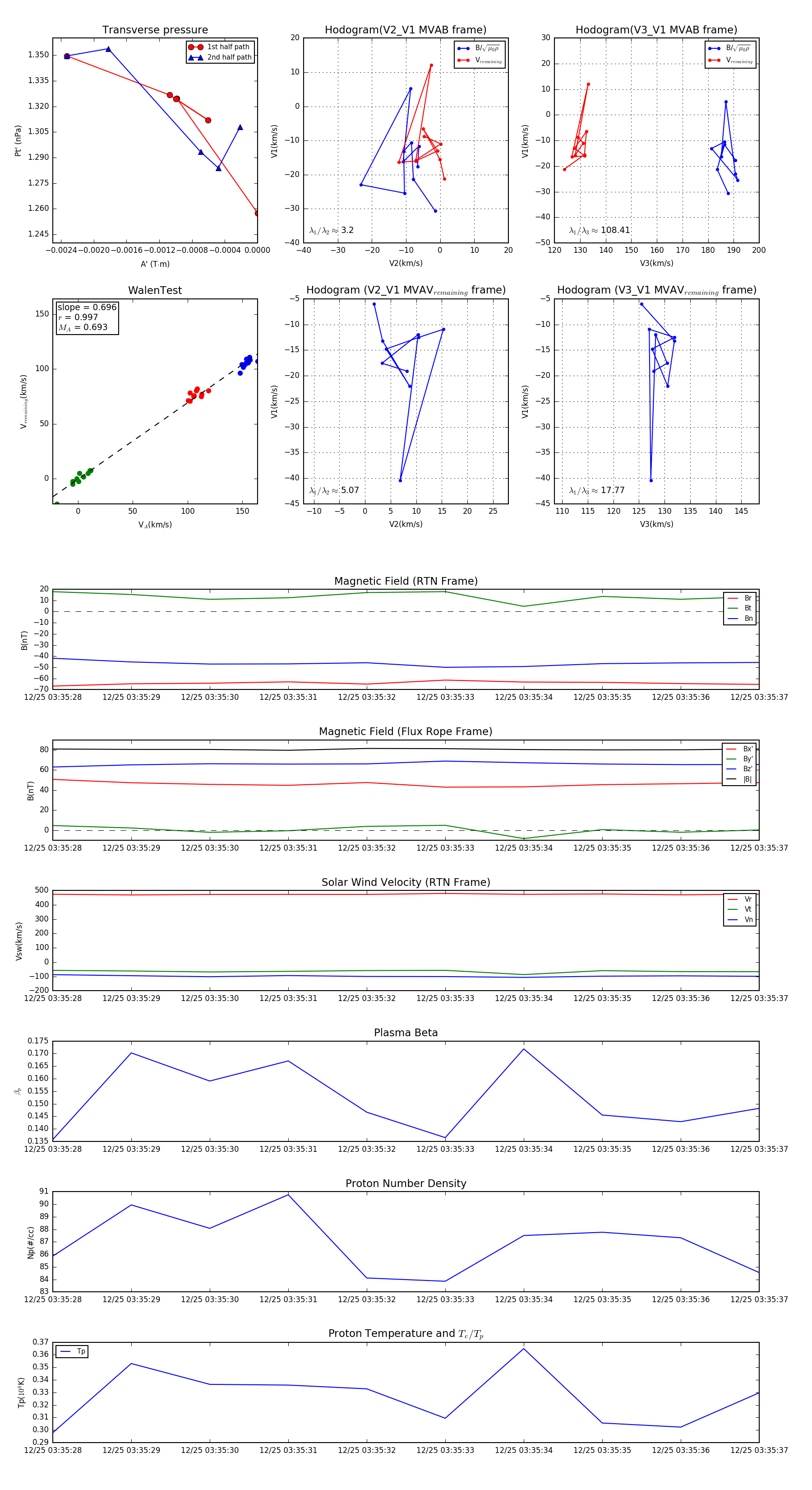
Flux Rope in 2023

Flux Rope Event 2023-12-25 03:35:28 ~ 2023-12-25 03:35:37 (10 seconds)


plot