HOME   LIST
‹–   –›

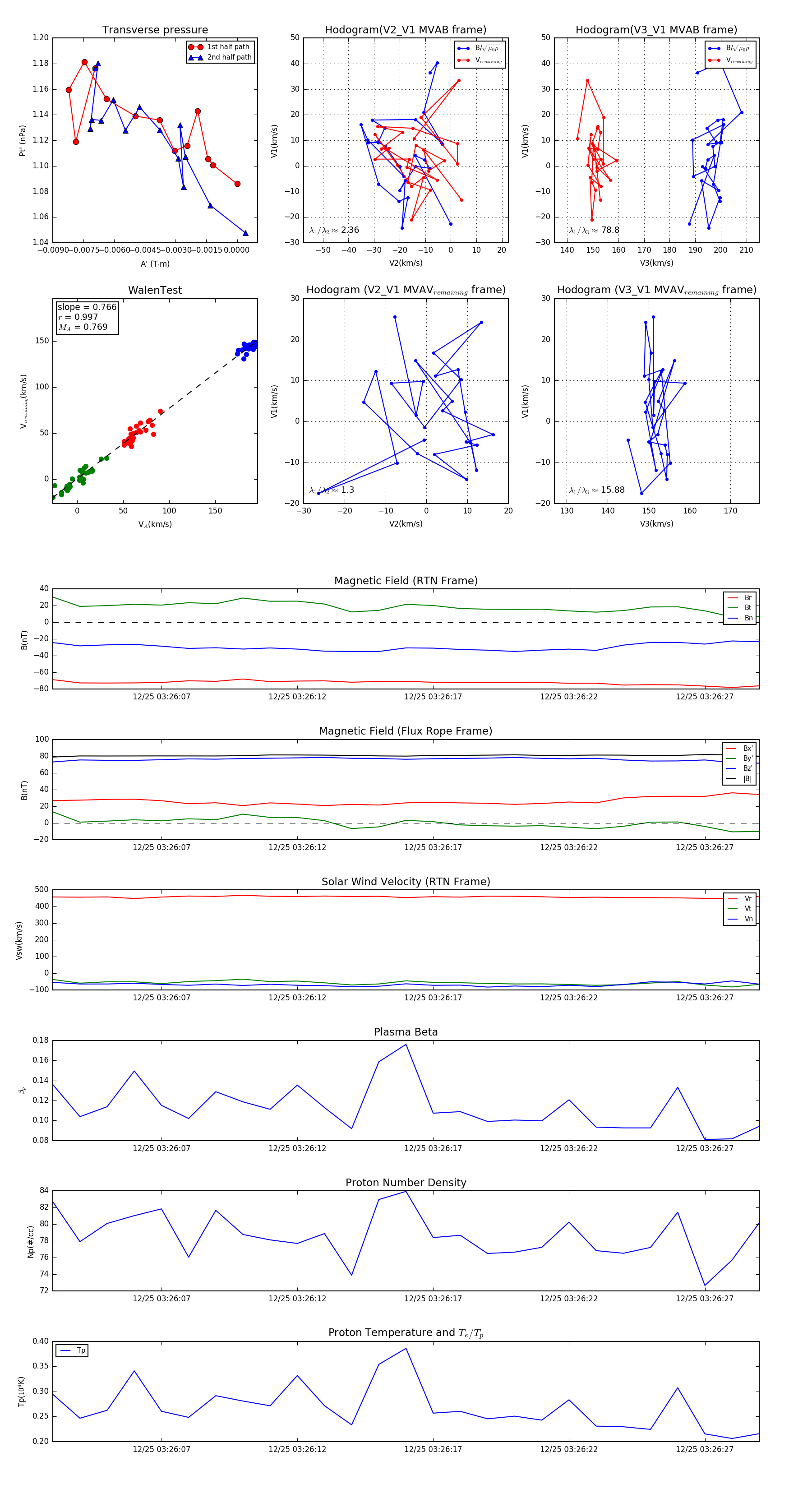
Flux Rope in 2023

Flux Rope Event 2023-12-25 03:26:03 ~ 2023-12-25 03:26:29 (27 seconds)


plot