HOME   LIST
‹–   –›

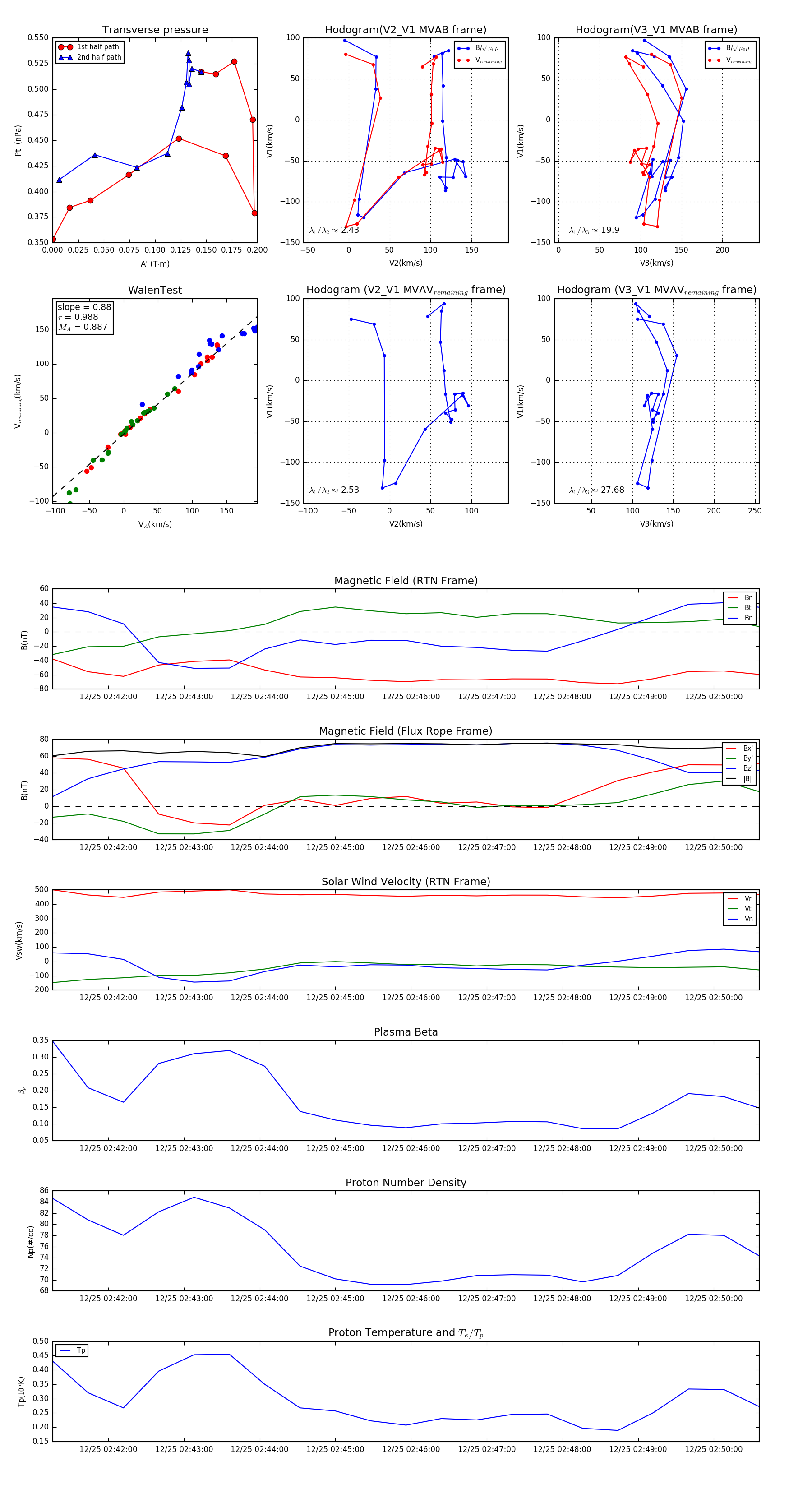
Flux Rope in 2023

Flux Rope Event 2023-12-25 02:41:16 ~ 2023-12-25 02:50:36 (561 seconds)


plot