HOME   LIST
‹–   –›

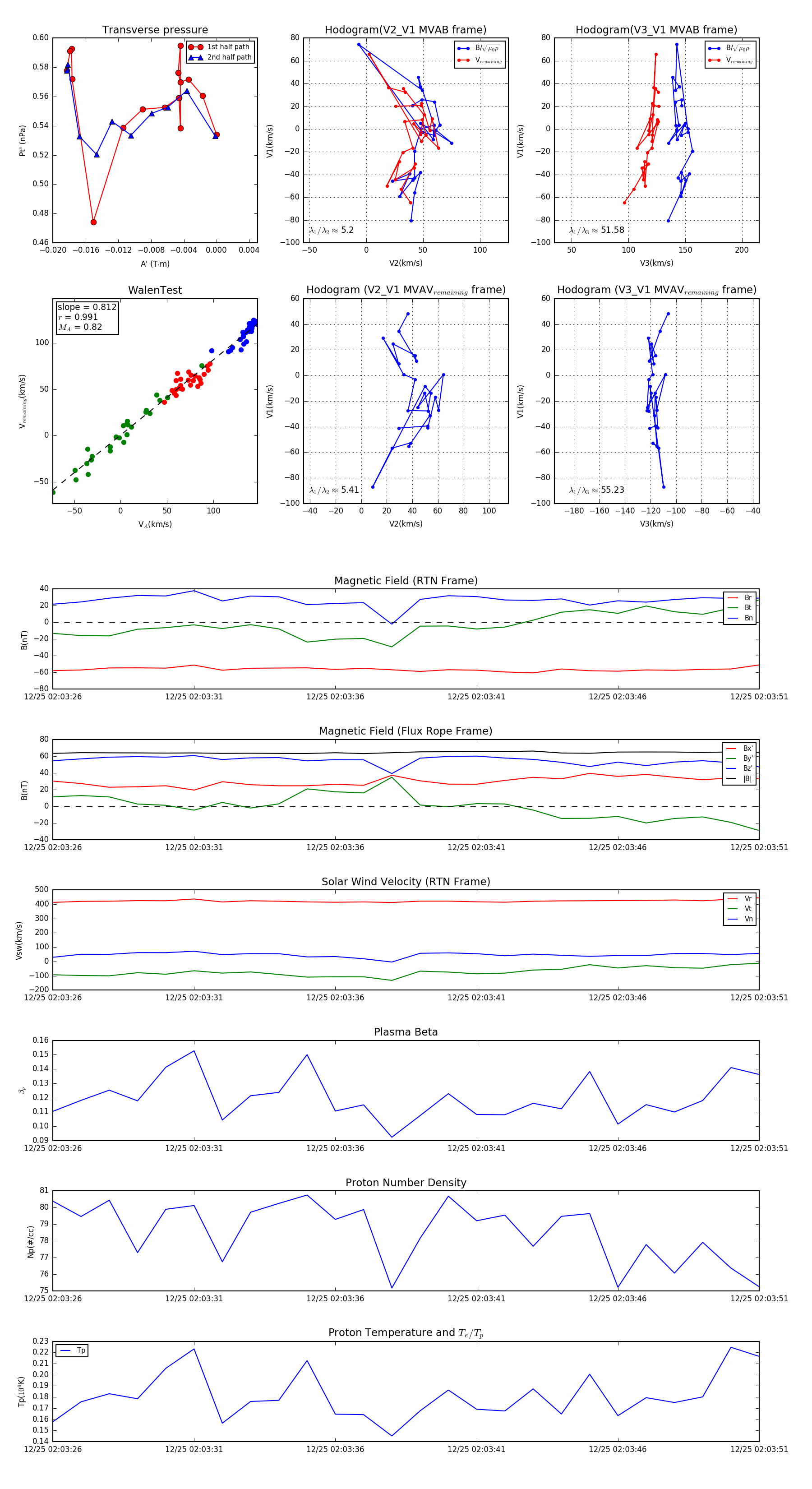
Flux Rope in 2023

Flux Rope Event 2023-12-25 02:03:26 ~ 2023-12-25 02:03:51 (26 seconds)


plot