HOME   LIST
‹–   –›

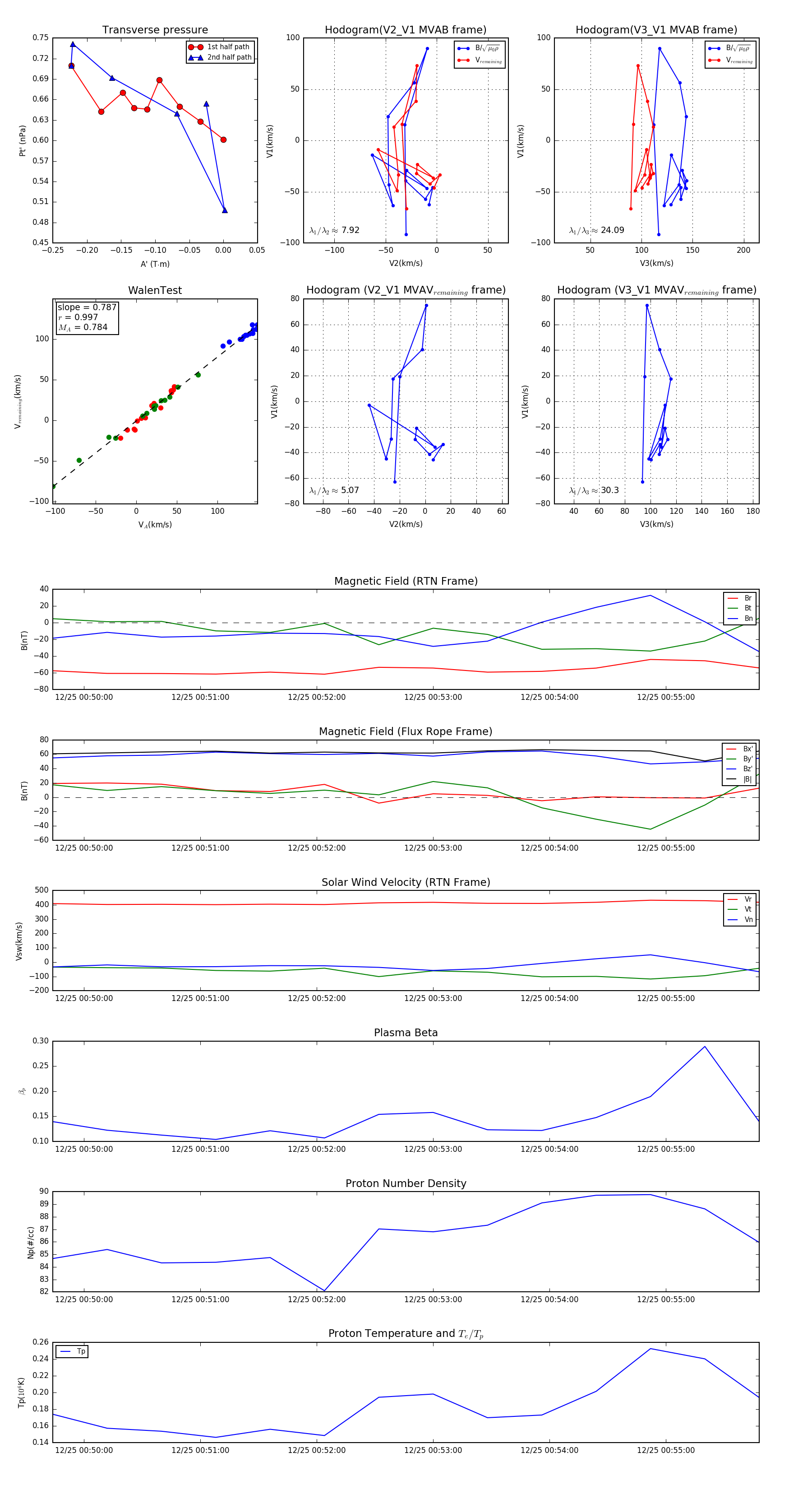
Flux Rope in 2023

Flux Rope Event 2023-12-25 00:49:44 ~ 2023-12-25 00:55:48 (365 seconds)


plot