HOME   LIST
‹–   –›

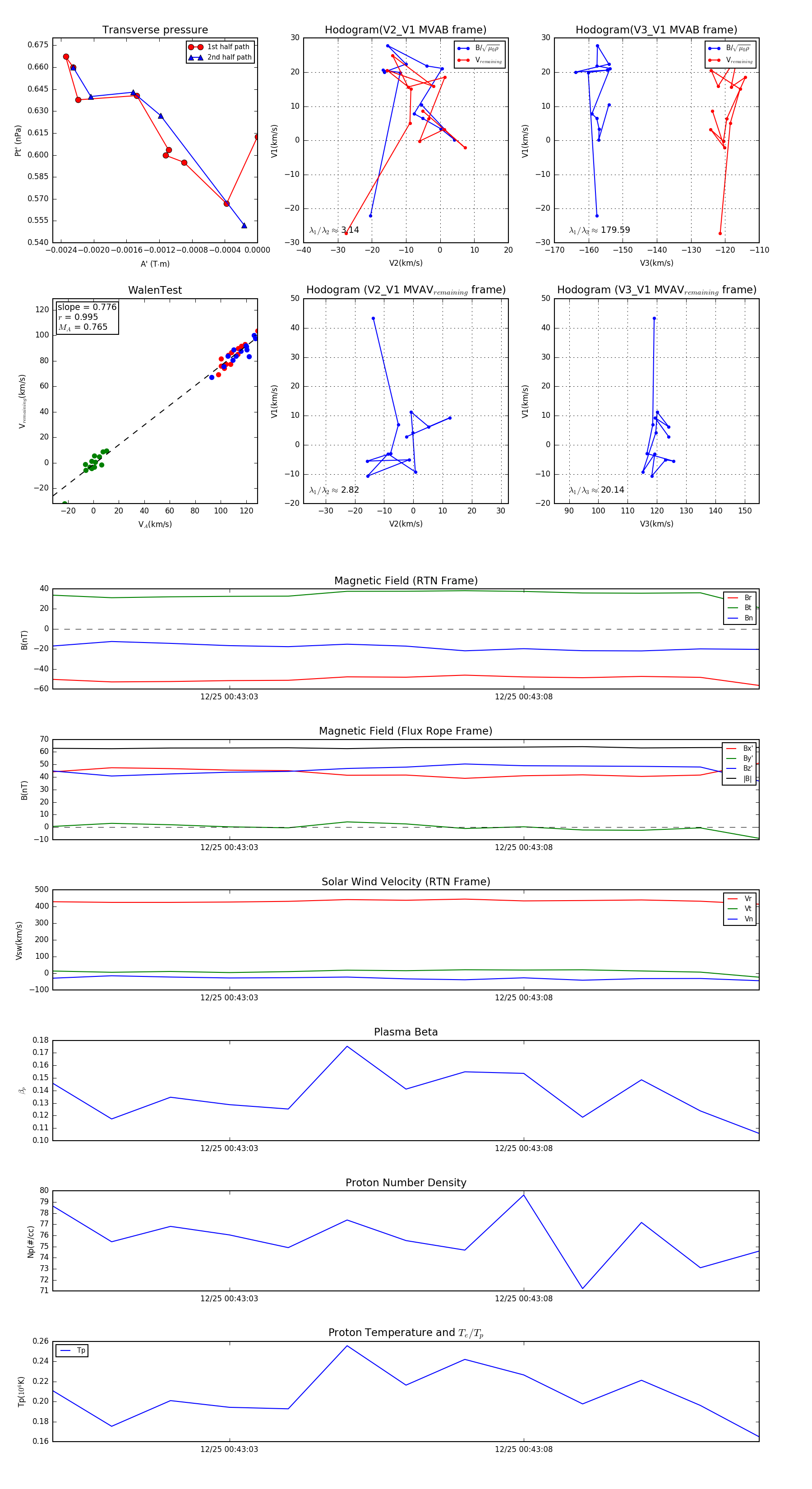
Flux Rope in 2023

Flux Rope Event 2023-12-25 00:43:00 ~ 2023-12-25 00:43:12 (13 seconds)


plot