HOME   LIST
‹–   –›

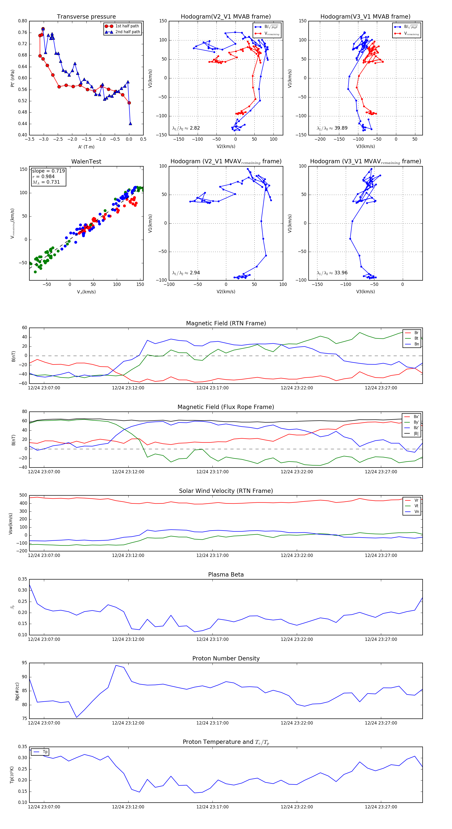
Flux Rope in 2023

Flux Rope Event 2023-12-24 23:06:08 ~ 2023-12-24 23:29:28 (1401 seconds)


plot