HOME   LIST
‹–   –›

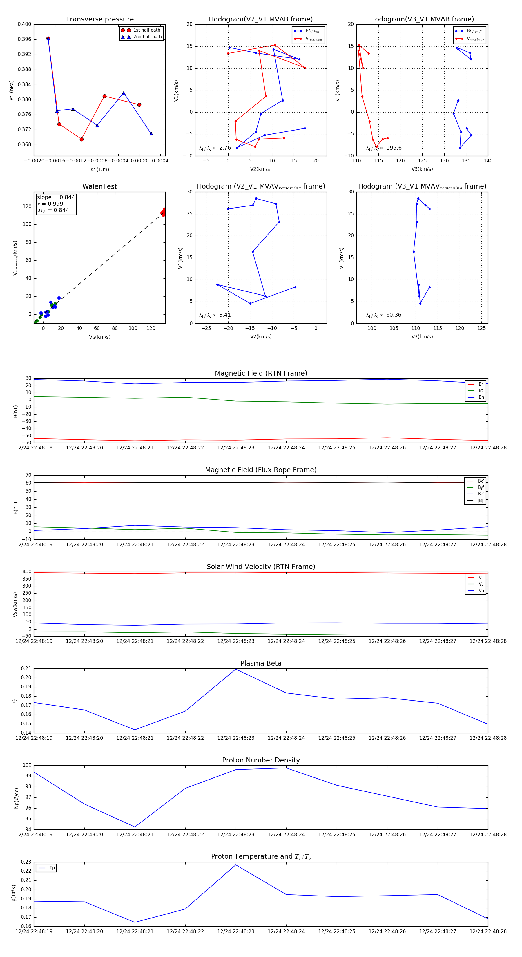
Flux Rope in 2023

Flux Rope Event 2023-12-24 22:48:19 ~ 2023-12-24 22:48:28 (10 seconds)


plot