HOME   LIST
‹–   –›

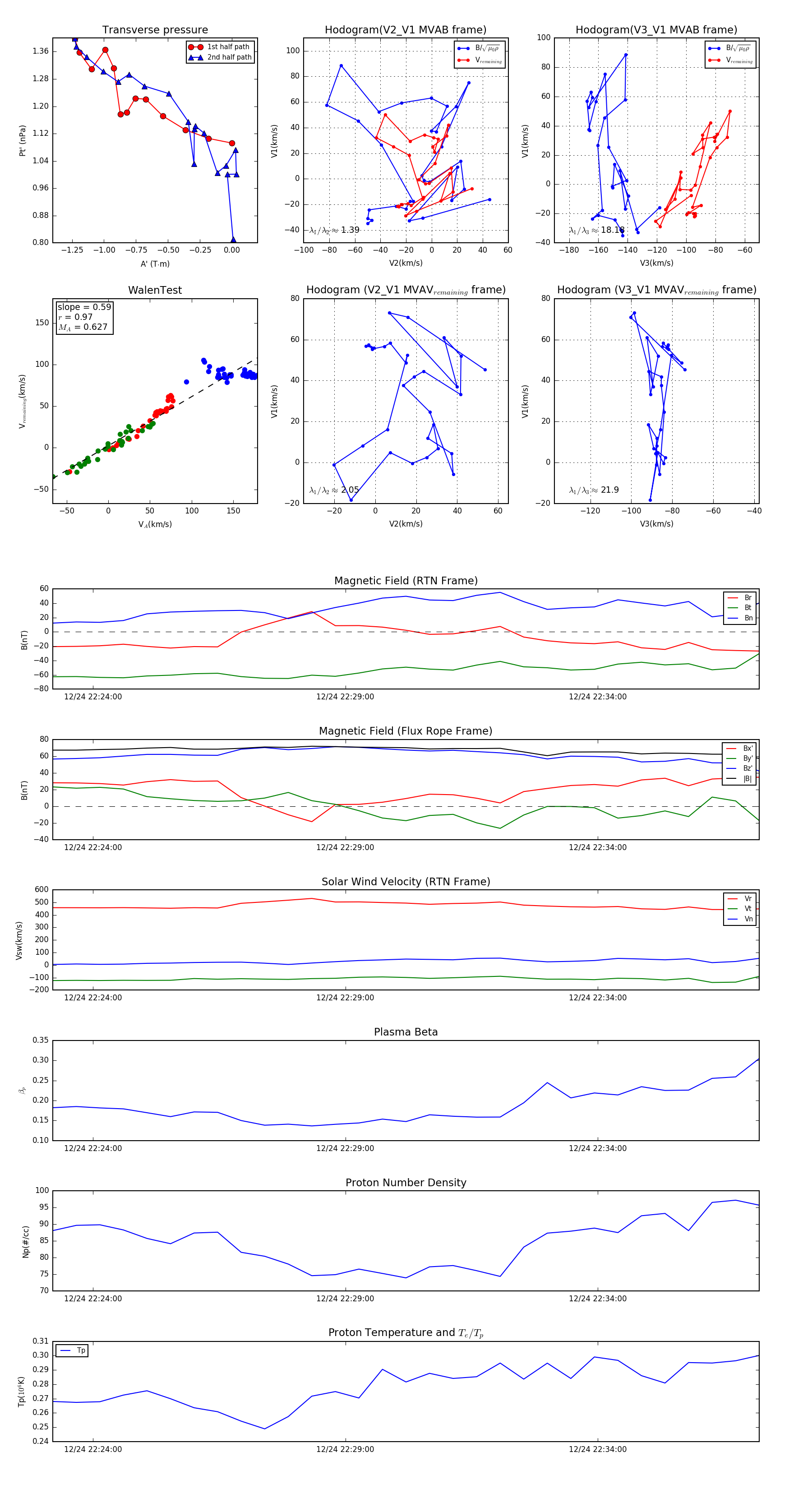
Flux Rope in 2023

Flux Rope Event 2023-12-24 22:23:12 ~ 2023-12-24 22:37:12 (841 seconds)


plot