HOME   LIST
‹–   –›

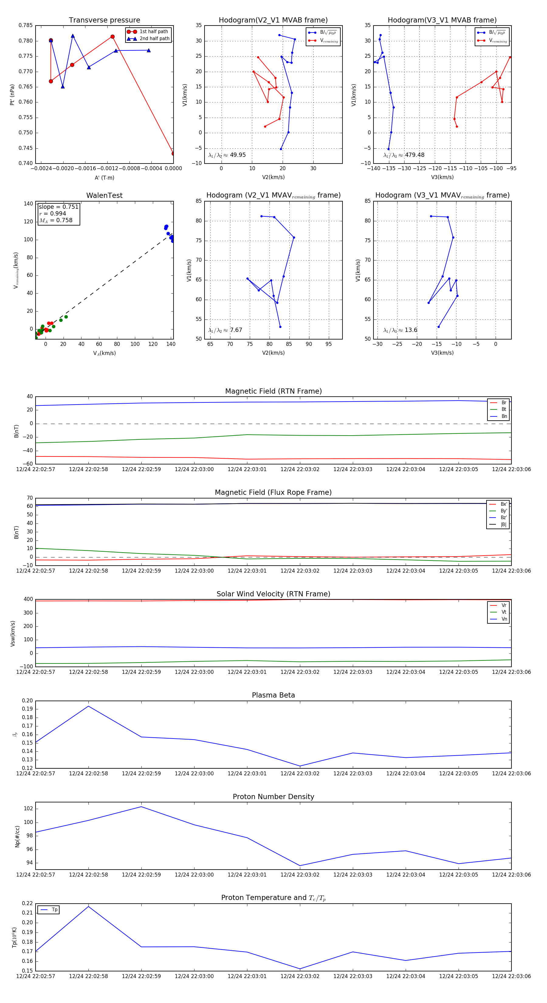
Flux Rope in 2023

Flux Rope Event 2023-12-24 22:02:57 ~ 2023-12-24 22:03:06 (10 seconds)


plot