HOME   LIST
‹–   –›

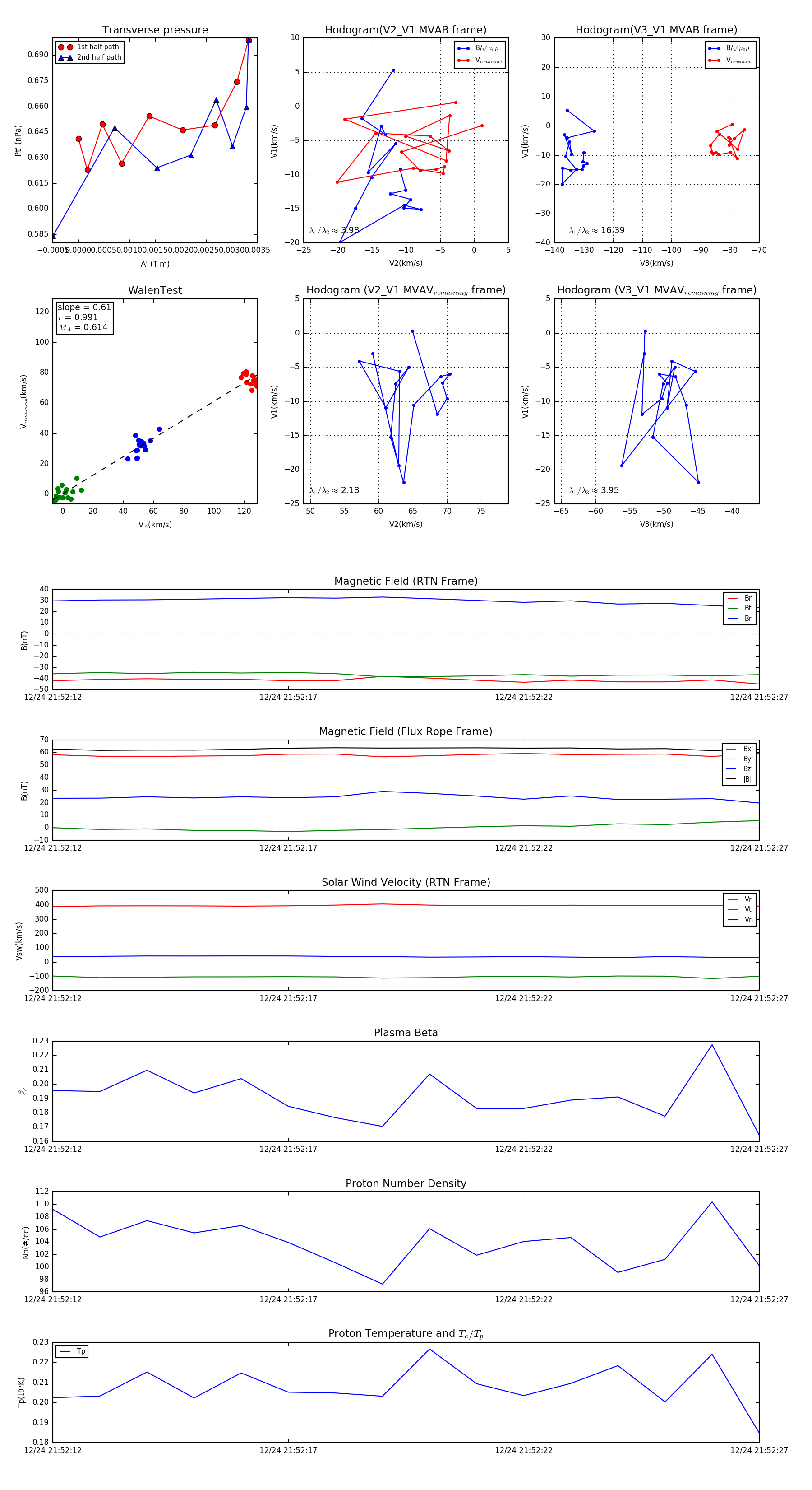
Flux Rope in 2023

Flux Rope Event 2023-12-24 21:52:12 ~ 2023-12-24 21:52:27 (16 seconds)


plot