HOME   LIST
‹–   –›

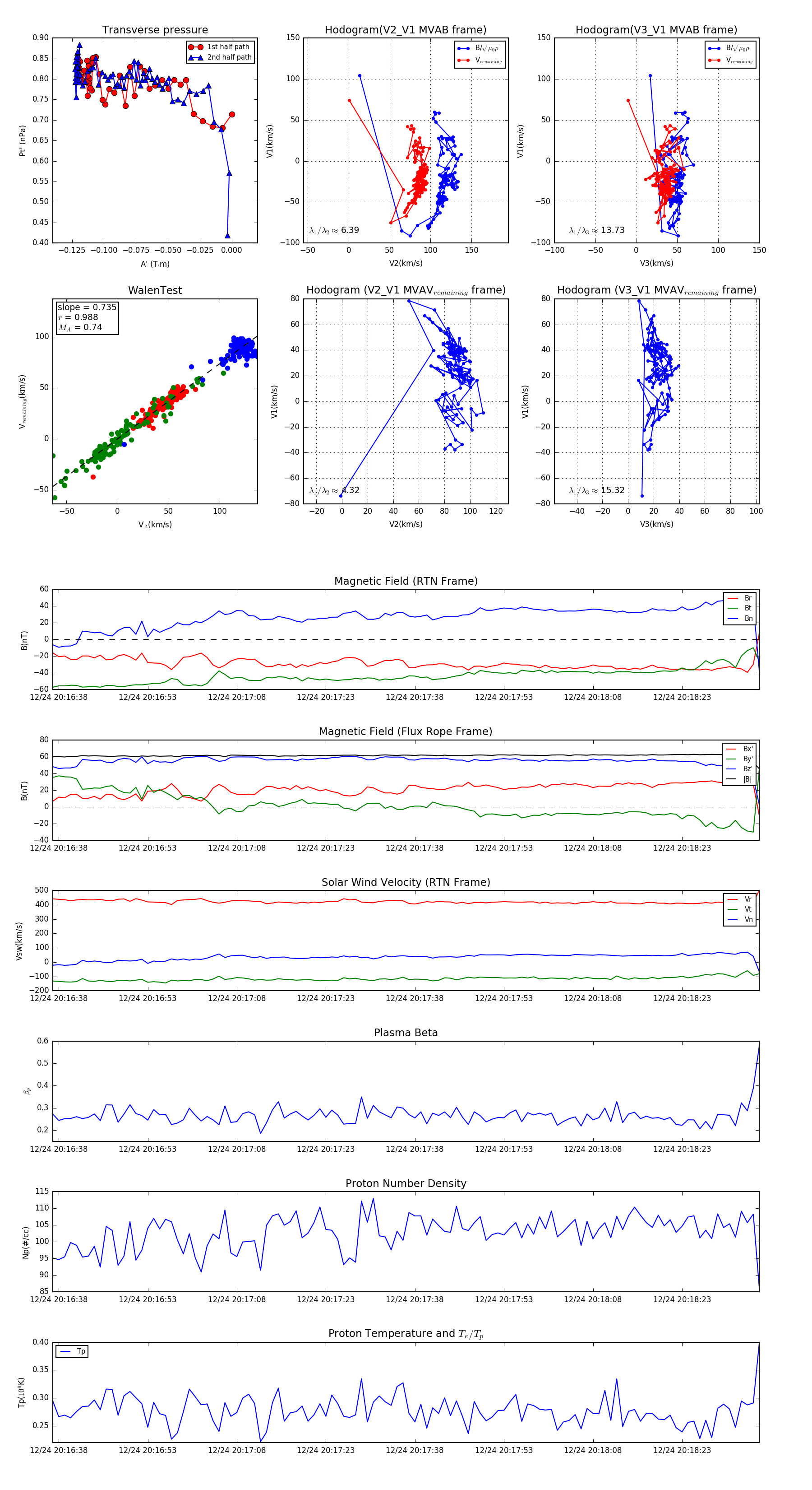
Flux Rope in 2023

Flux Rope Event 2023-12-24 20:16:37 ~ 2023-12-24 20:18:36 (120 seconds)


plot