HOME   LIST
‹–   –›

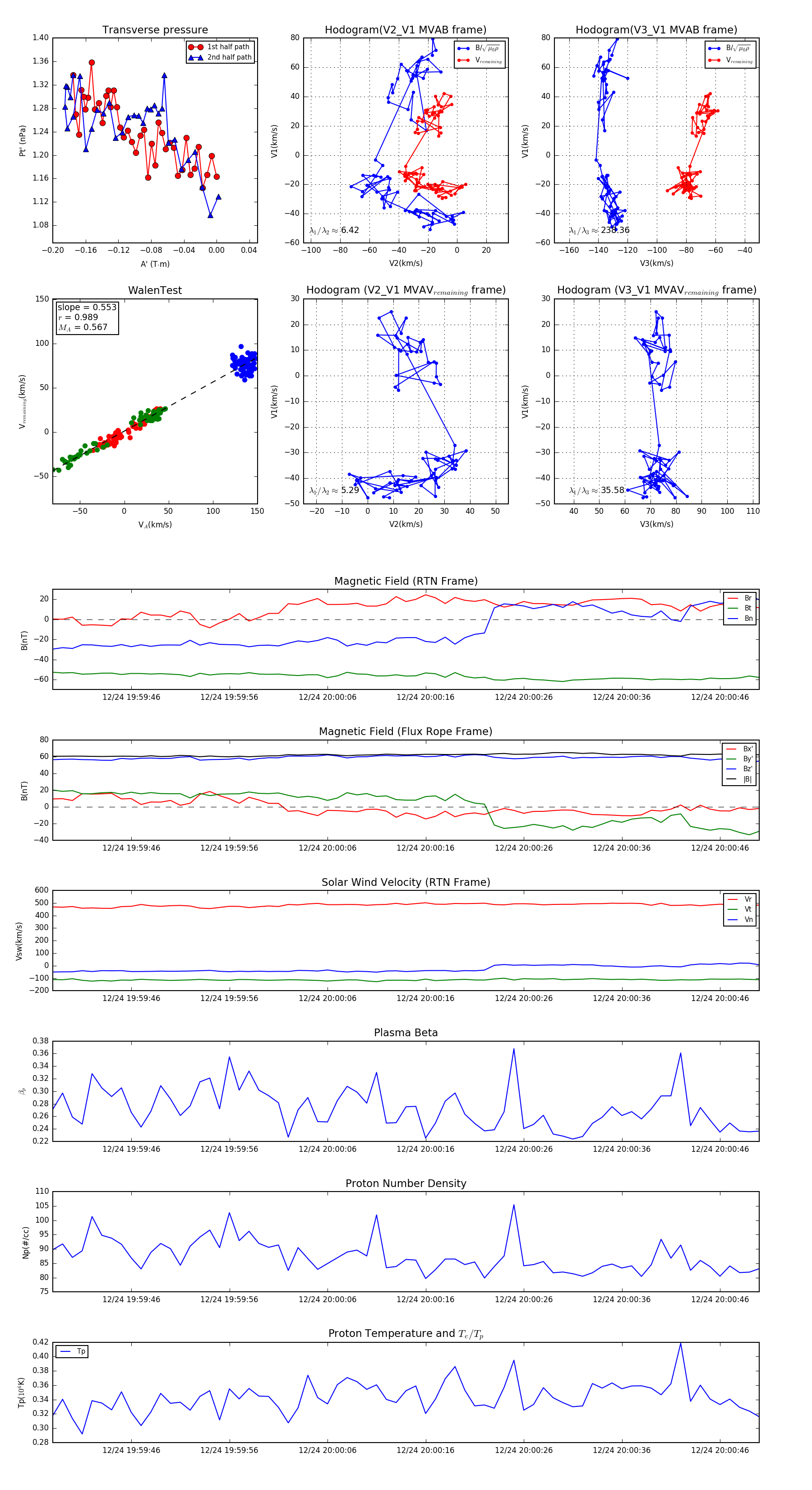
Flux Rope in 2023

Flux Rope Event 2023-12-24 19:59:38 ~ 2023-12-24 20:00:50 (73 seconds)


plot