HOME   LIST
‹–   –›

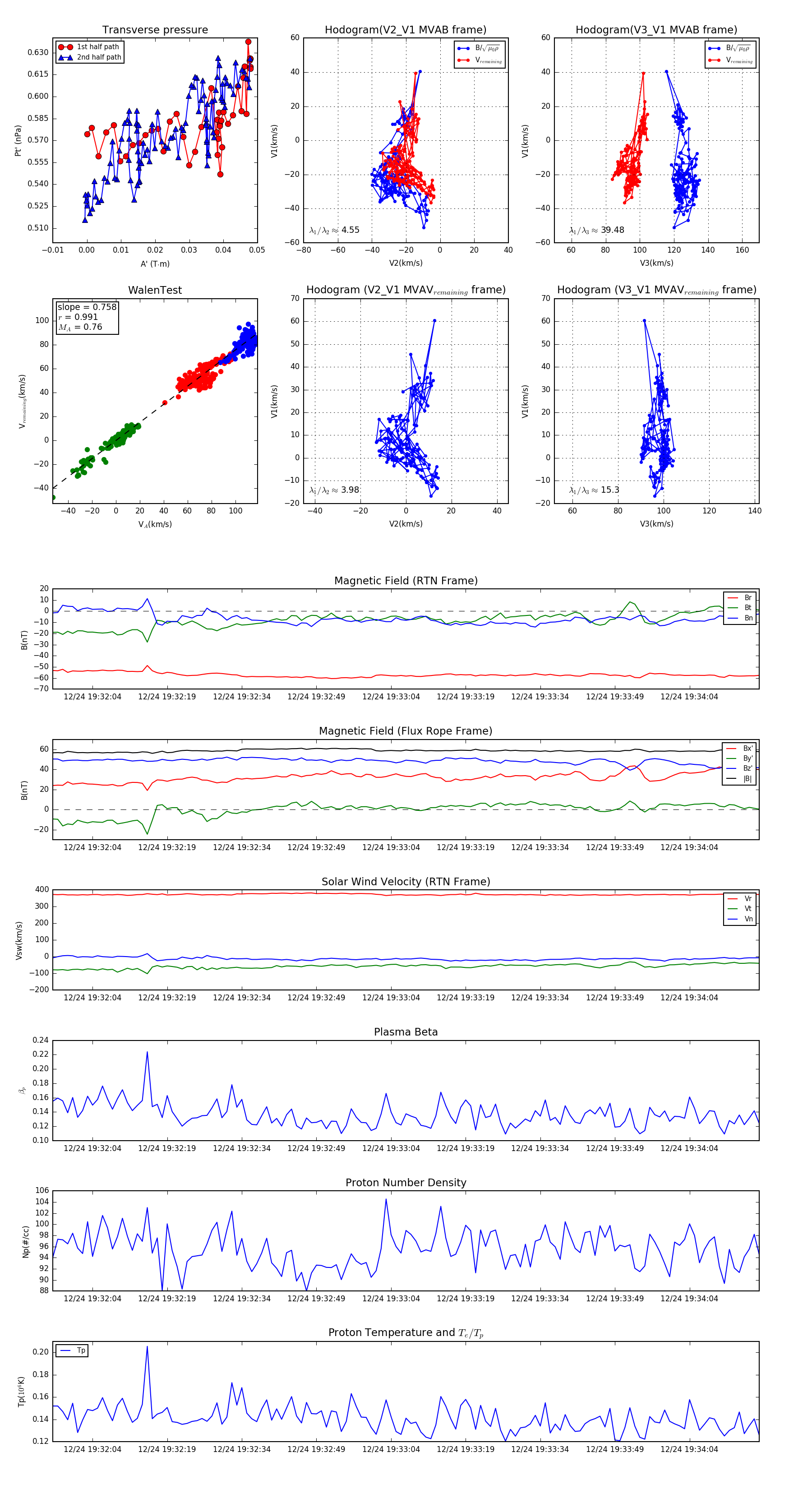
Flux Rope in 2023

Flux Rope Event 2023-12-24 19:31:56 ~ 2023-12-24 19:34:18 (143 seconds)


plot