HOME   LIST
‹–   –›

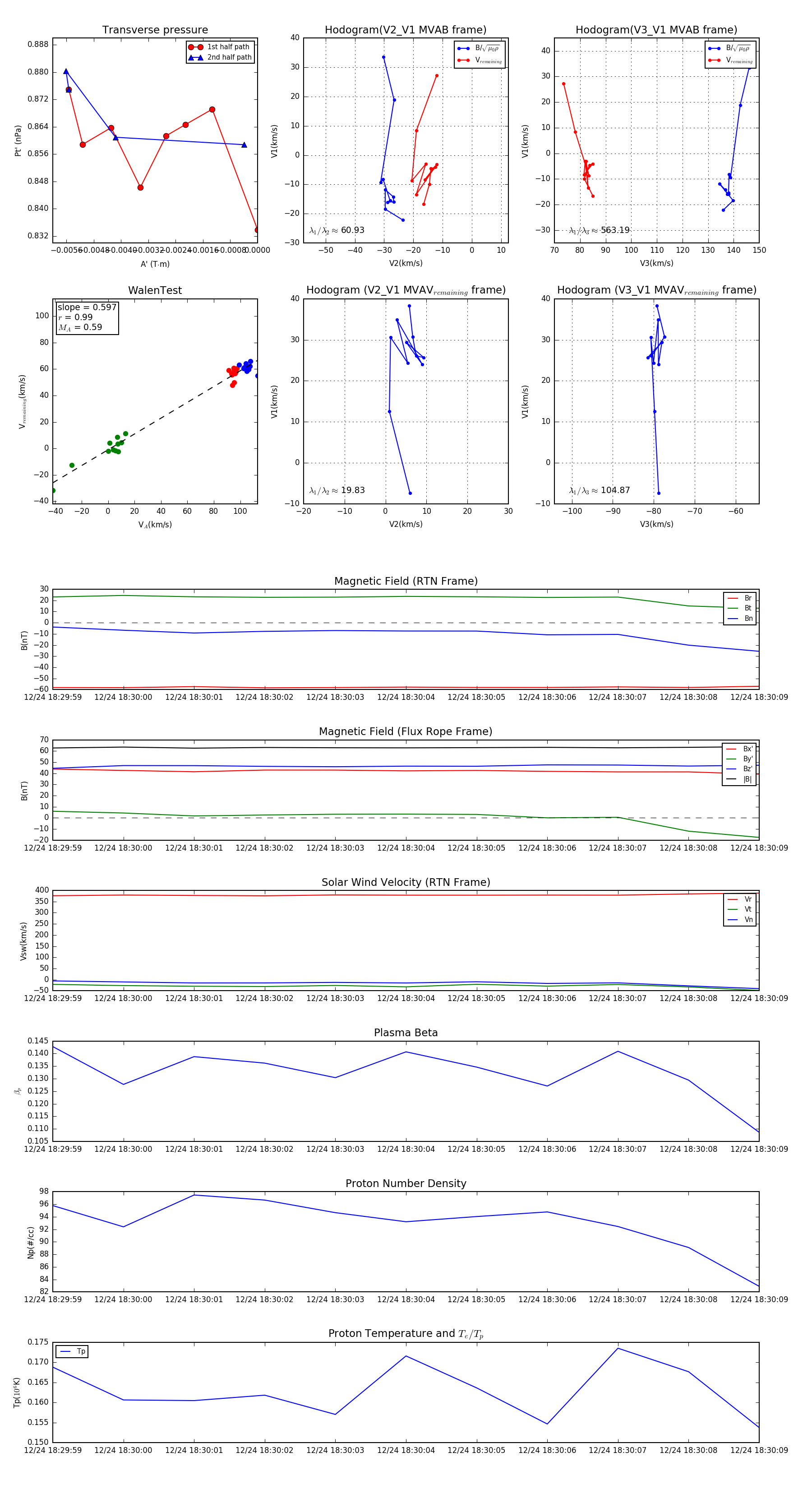
Flux Rope in 2023

Flux Rope Event 2023-12-24 18:29:59 ~ 2023-12-24 18:30:09 (11 seconds)


plot