HOME   LIST
‹–   –›

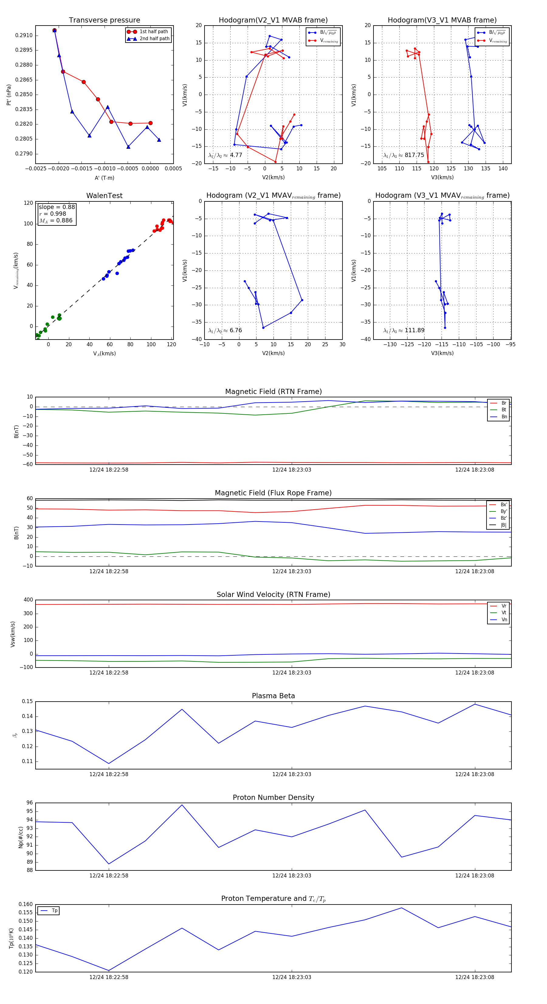
Flux Rope in 2023

Flux Rope Event 2023-12-24 18:22:56 ~ 2023-12-24 18:23:09 (14 seconds)


plot