HOME   LIST
‹–   –›

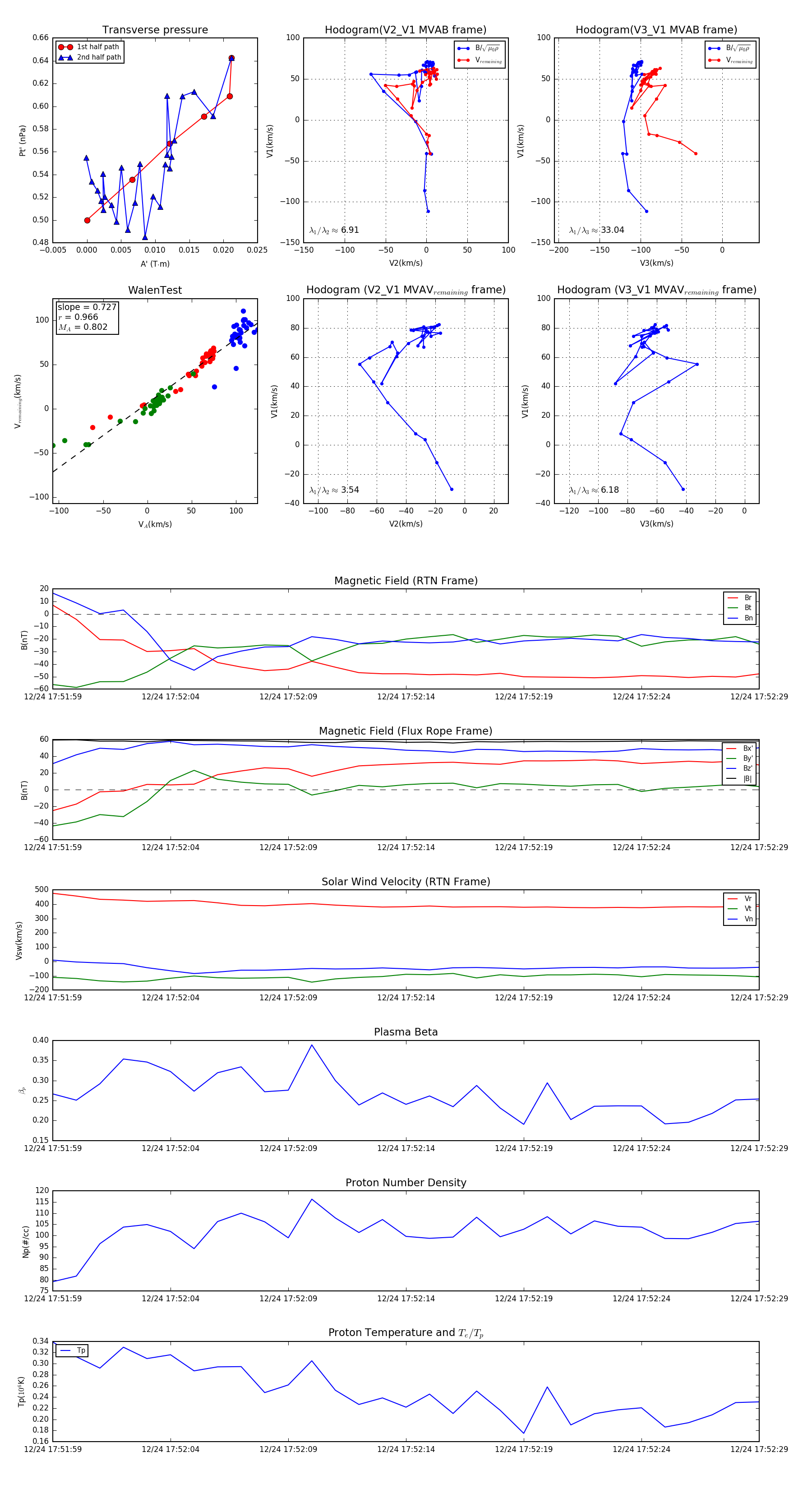
Flux Rope in 2023

Flux Rope Event 2023-12-24 17:51:59 ~ 2023-12-24 17:52:29 (31 seconds)


plot