HOME   LIST
‹–   –›

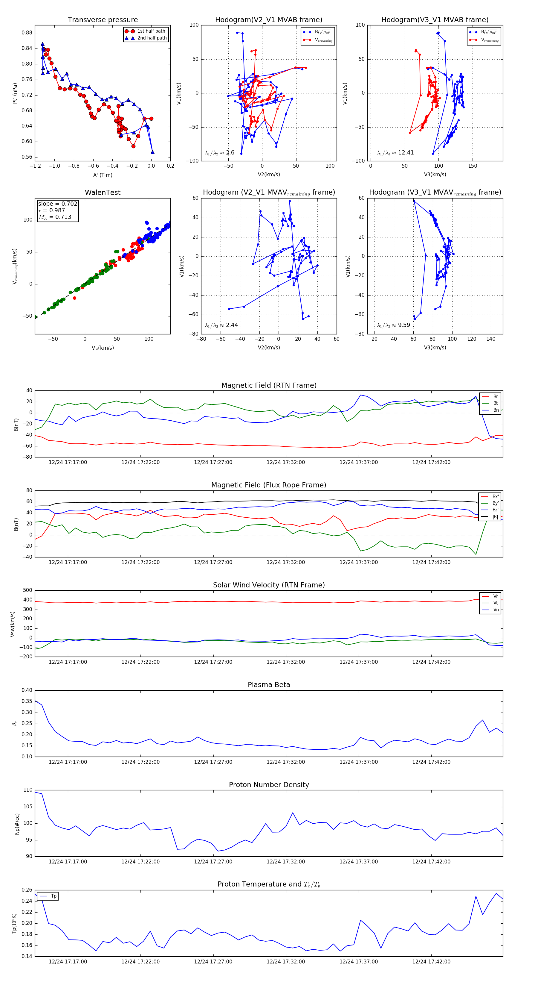
Flux Rope in 2023

Flux Rope Event 2023-12-24 17:14:44 ~ 2023-12-24 17:46:56 (1933 seconds)


plot