HOME   LIST
‹–   –›

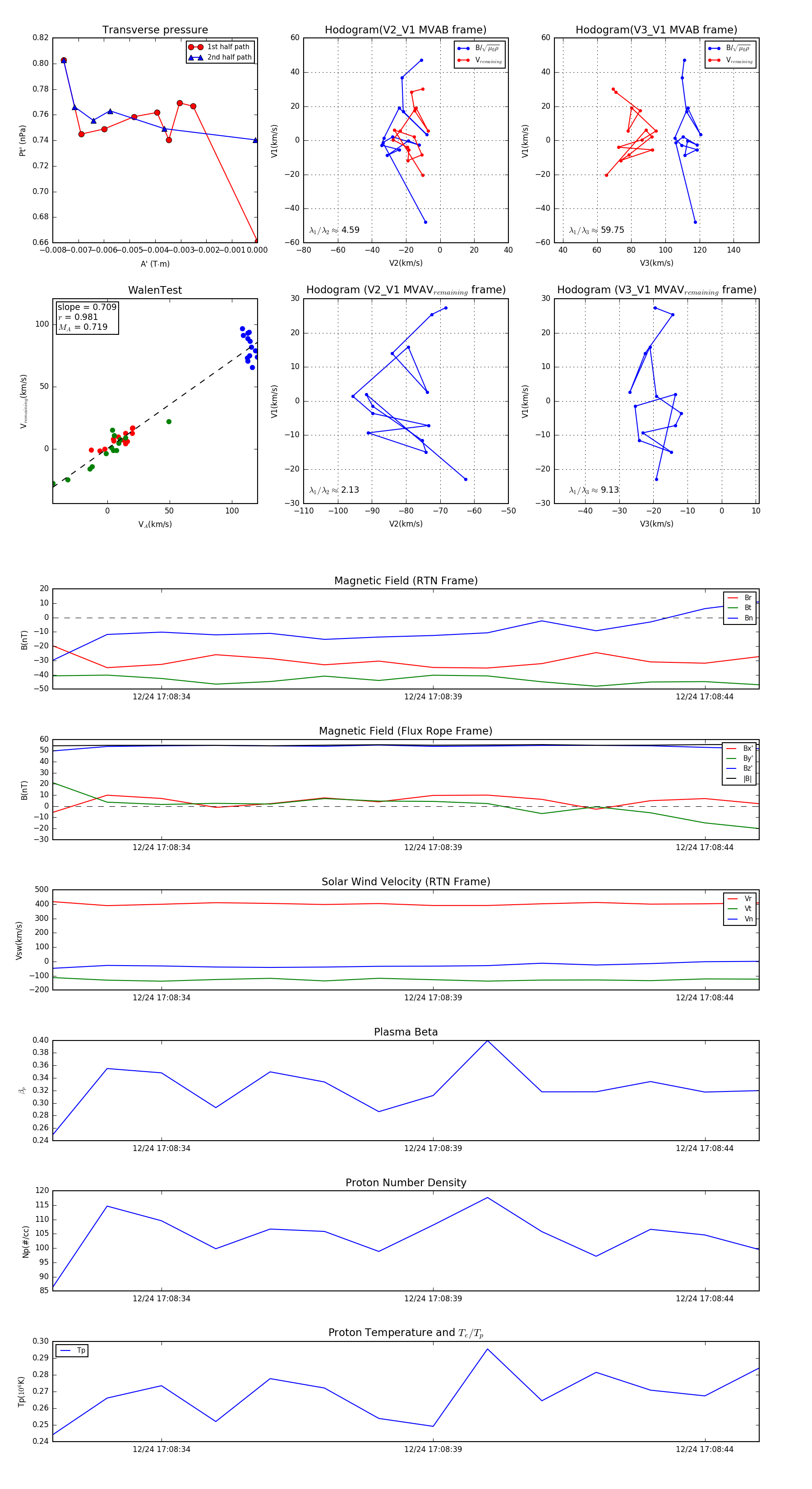
Flux Rope in 2023

Flux Rope Event 2023-12-24 17:08:32 ~ 2023-12-24 17:08:45 (14 seconds)


plot