HOME   LIST
‹–   –›

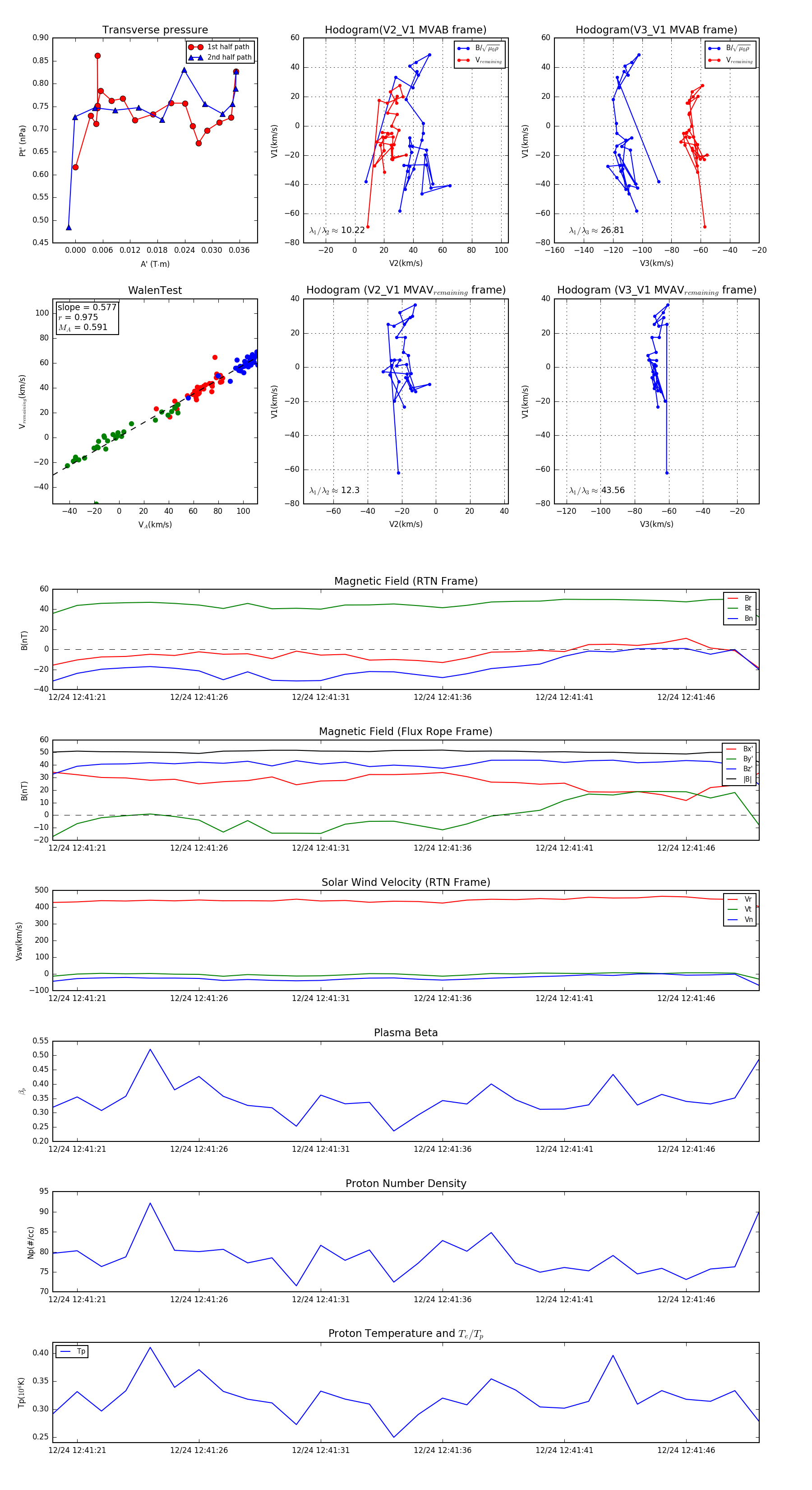
Flux Rope in 2023

Flux Rope Event 2023-12-24 12:41:20 ~ 2023-12-24 12:41:49 (30 seconds)


plot