HOME   LIST
‹–   –›

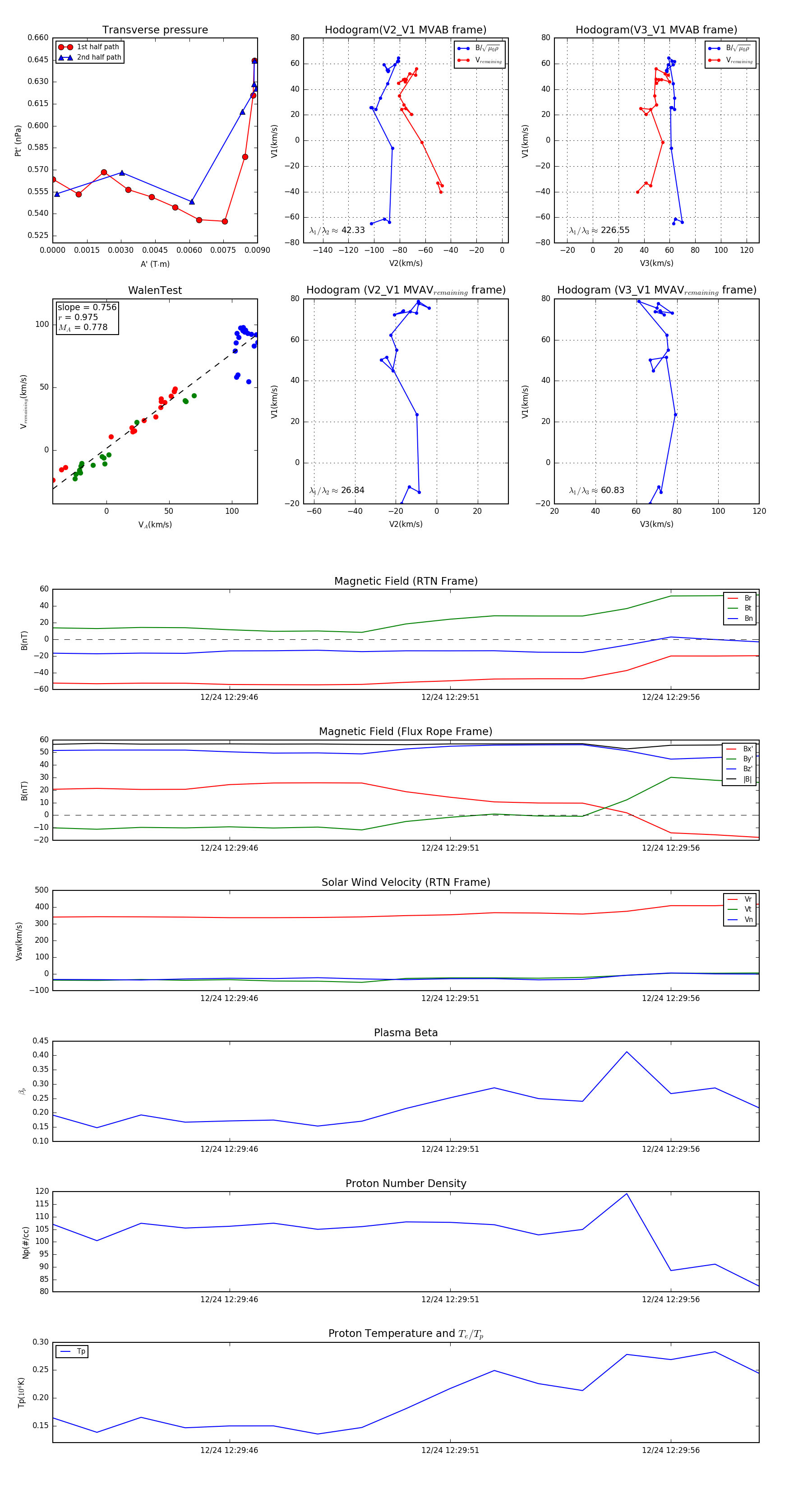
Flux Rope in 2023

Flux Rope Event 2023-12-24 12:29:42 ~ 2023-12-24 12:29:58 (17 seconds)


plot