HOME   LIST
‹–   –›

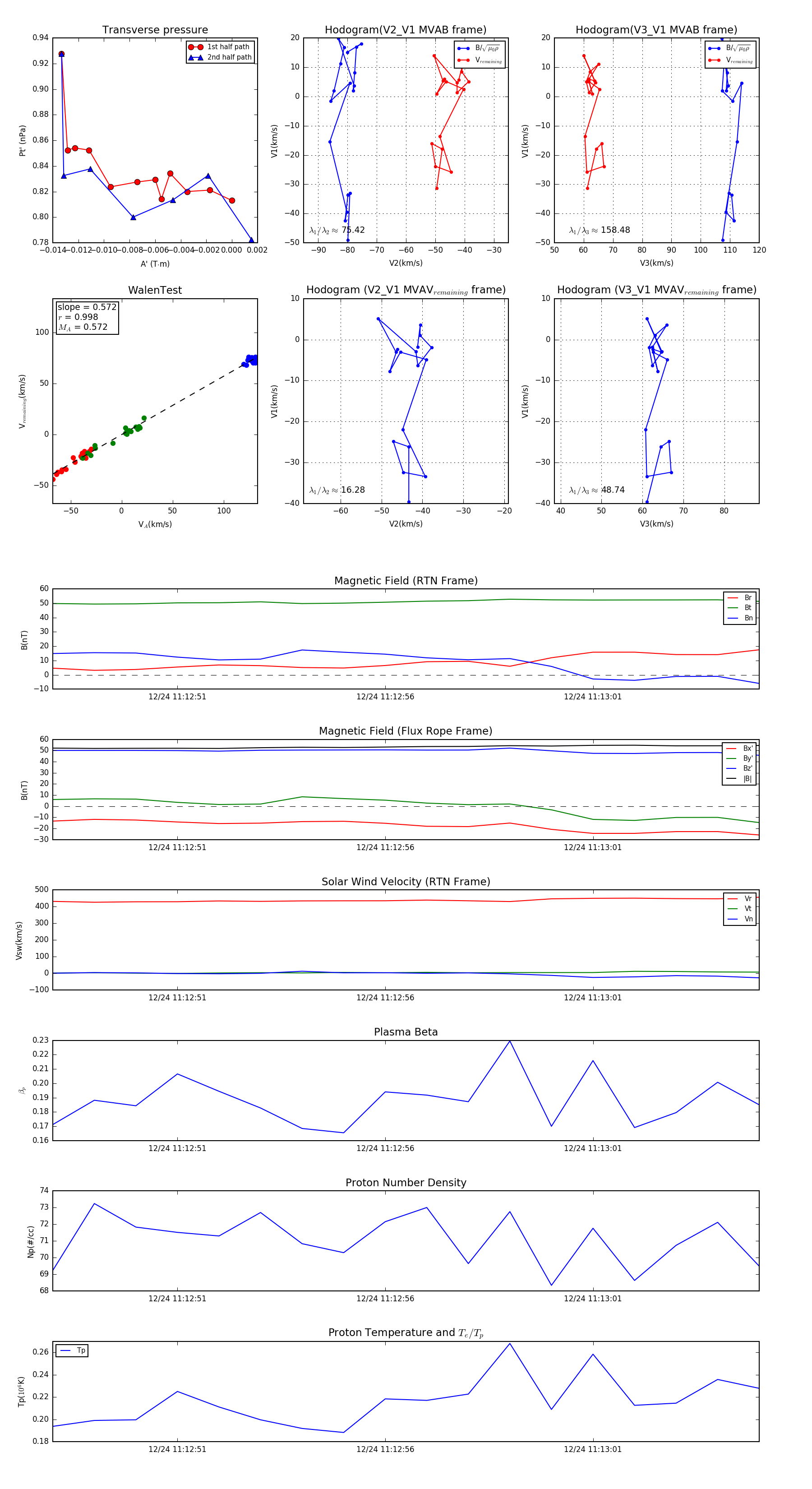
Flux Rope in 2023

Flux Rope Event 2023-12-24 11:12:48 ~ 2023-12-24 11:13:05 (18 seconds)


plot