HOME   LIST
‹–   –›

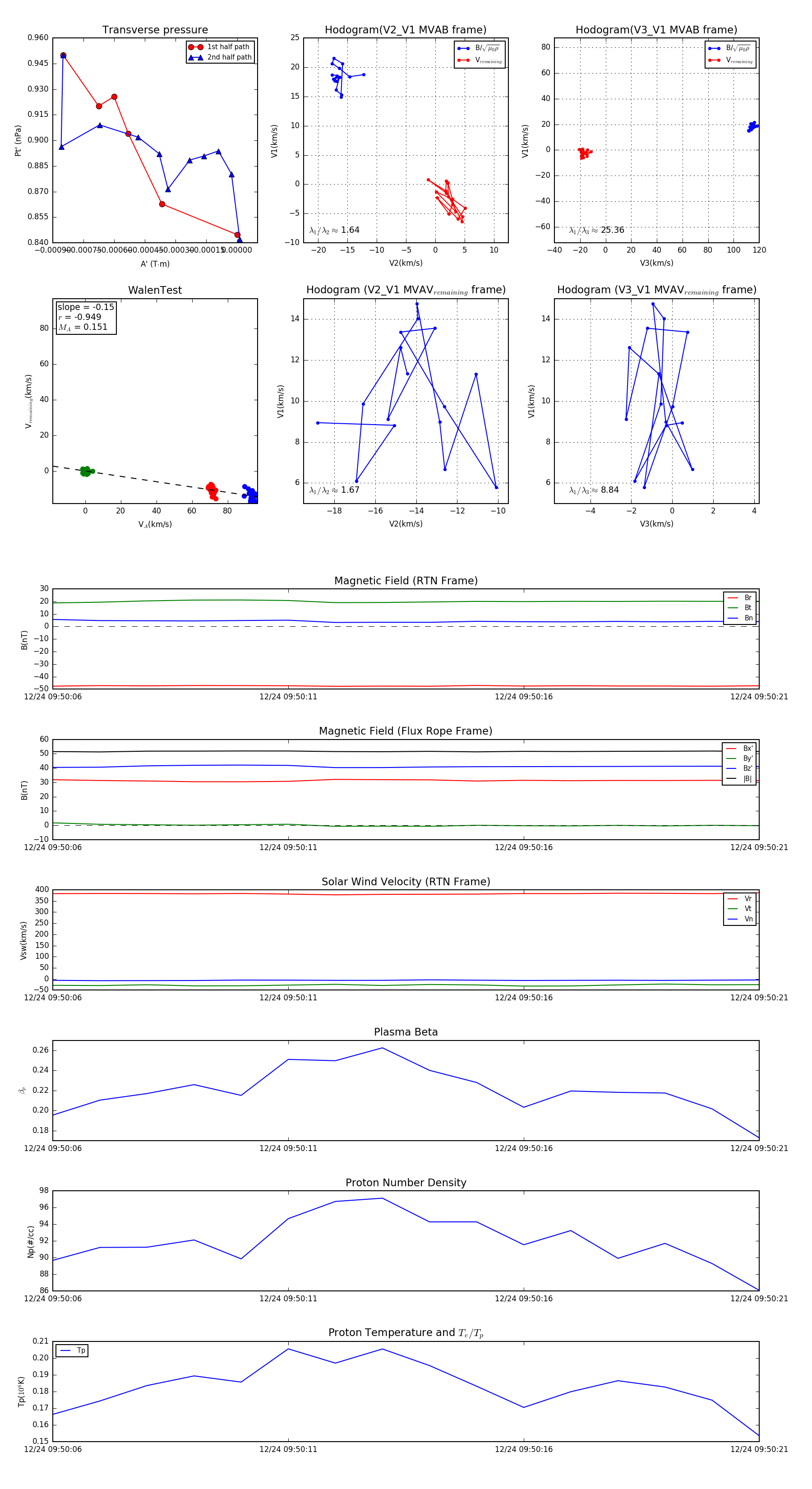
Flux Rope in 2023

Flux Rope Event 2023-12-24 09:50:06 ~ 2023-12-24 09:50:21 (16 seconds)


plot