HOME   LIST
‹–   –›

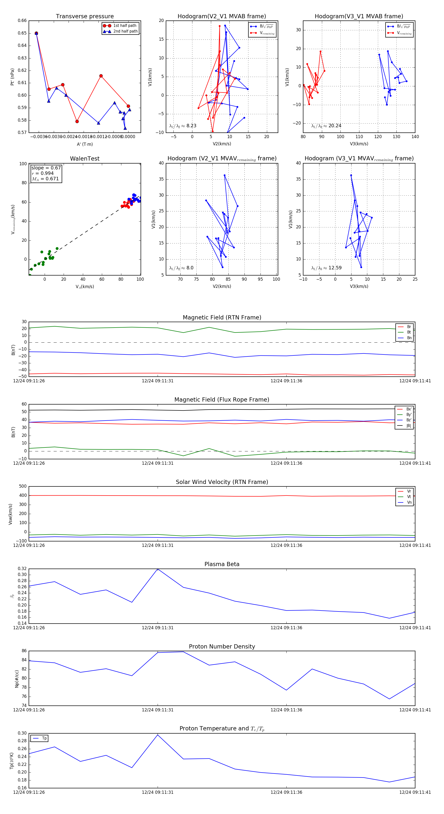
Flux Rope in 2023

Flux Rope Event 2023-12-24 09:11:26 ~ 2023-12-24 09:11:41 (16 seconds)


plot