HOME   LIST
‹–   –›

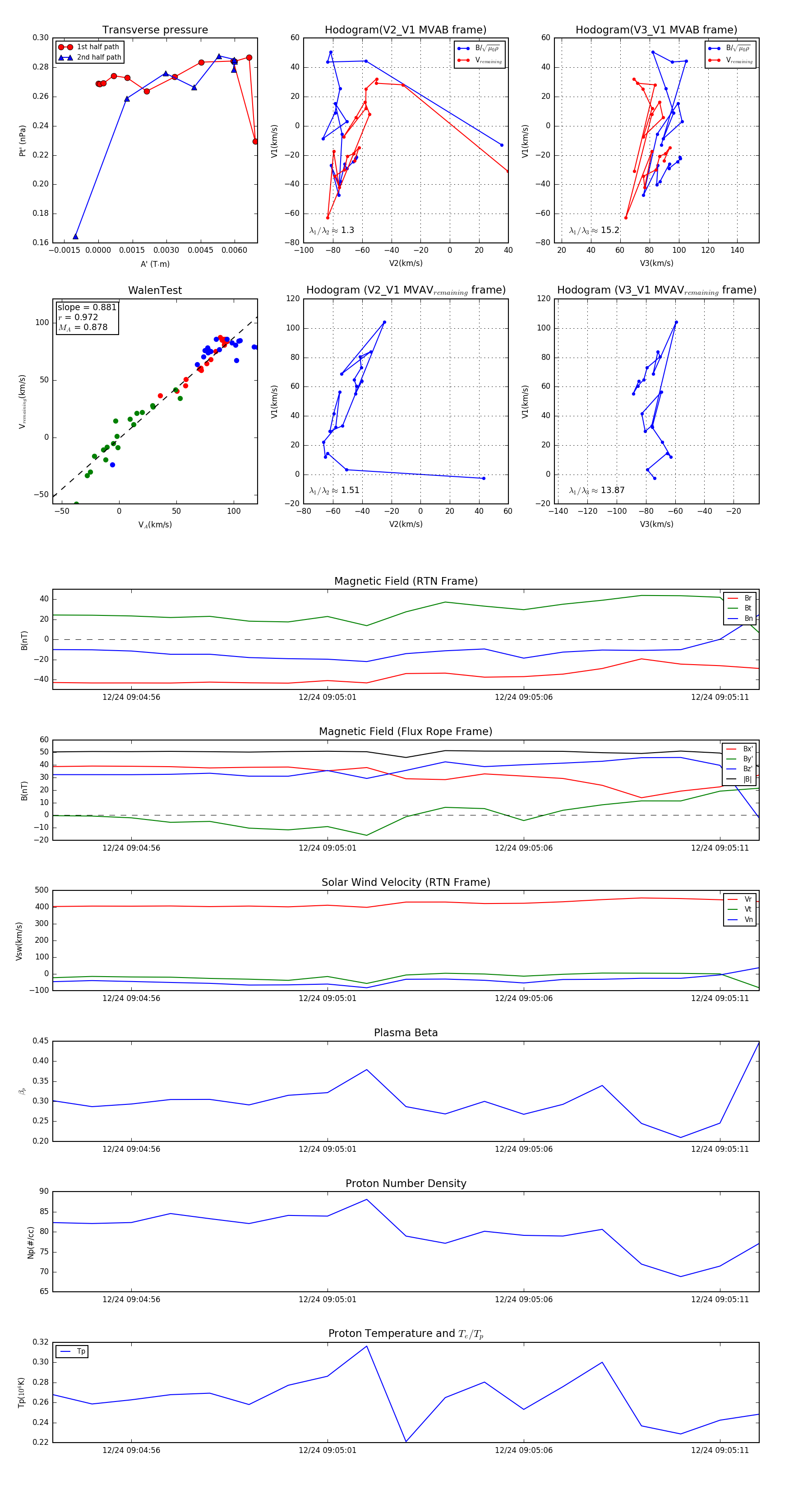
Flux Rope in 2023

Flux Rope Event 2023-12-24 09:04:54 ~ 2023-12-24 09:05:12 (19 seconds)


plot