HOME   LIST
‹–   –›

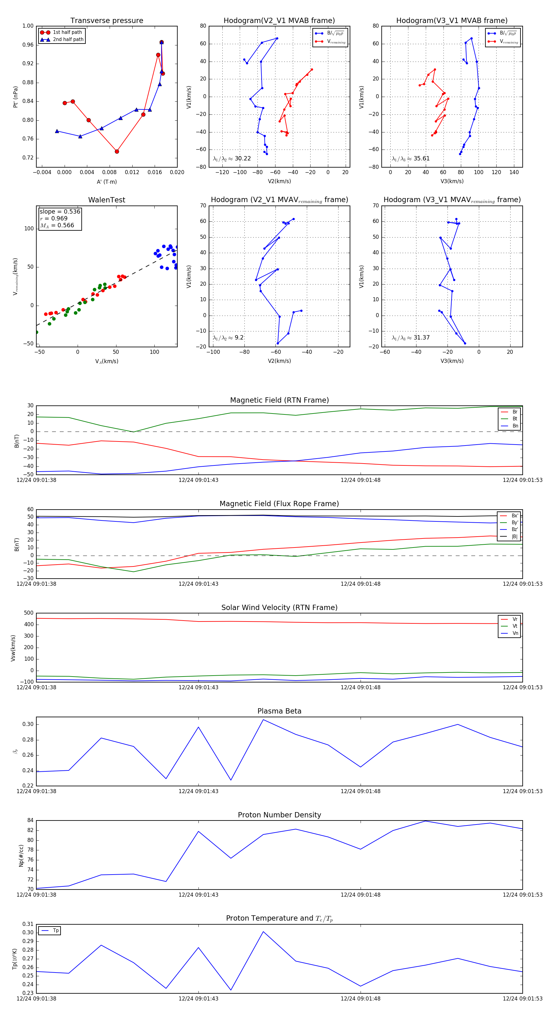
Flux Rope in 2023

Flux Rope Event 2023-12-24 09:01:38 ~ 2023-12-24 09:01:53 (16 seconds)


plot