HOME   LIST
‹–   –›

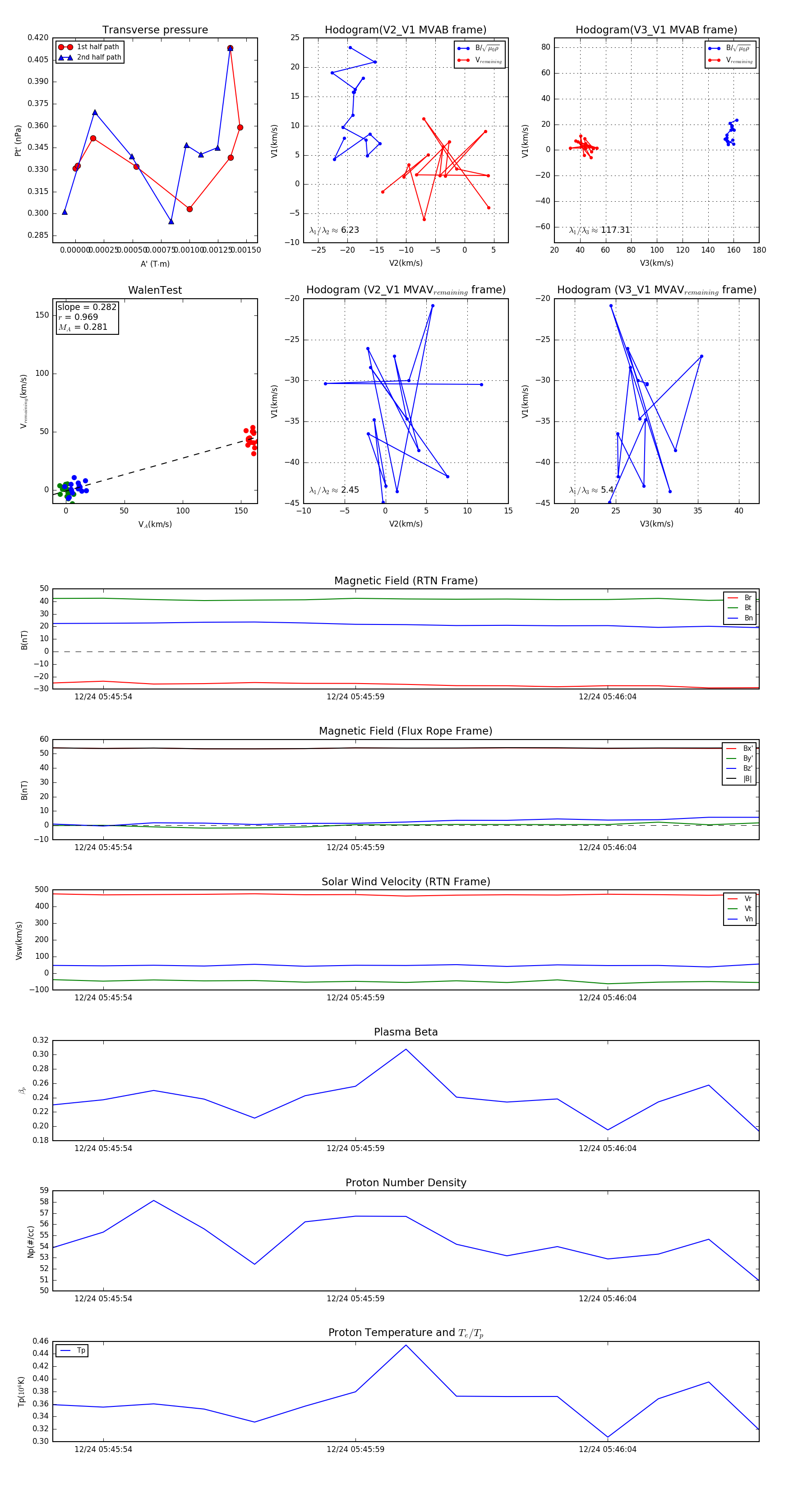
Flux Rope in 2023

Flux Rope Event 2023-12-24 05:45:53 ~ 2023-12-24 05:46:07 (15 seconds)


plot