HOME   LIST
‹–   –›

Flux Rope in 2023

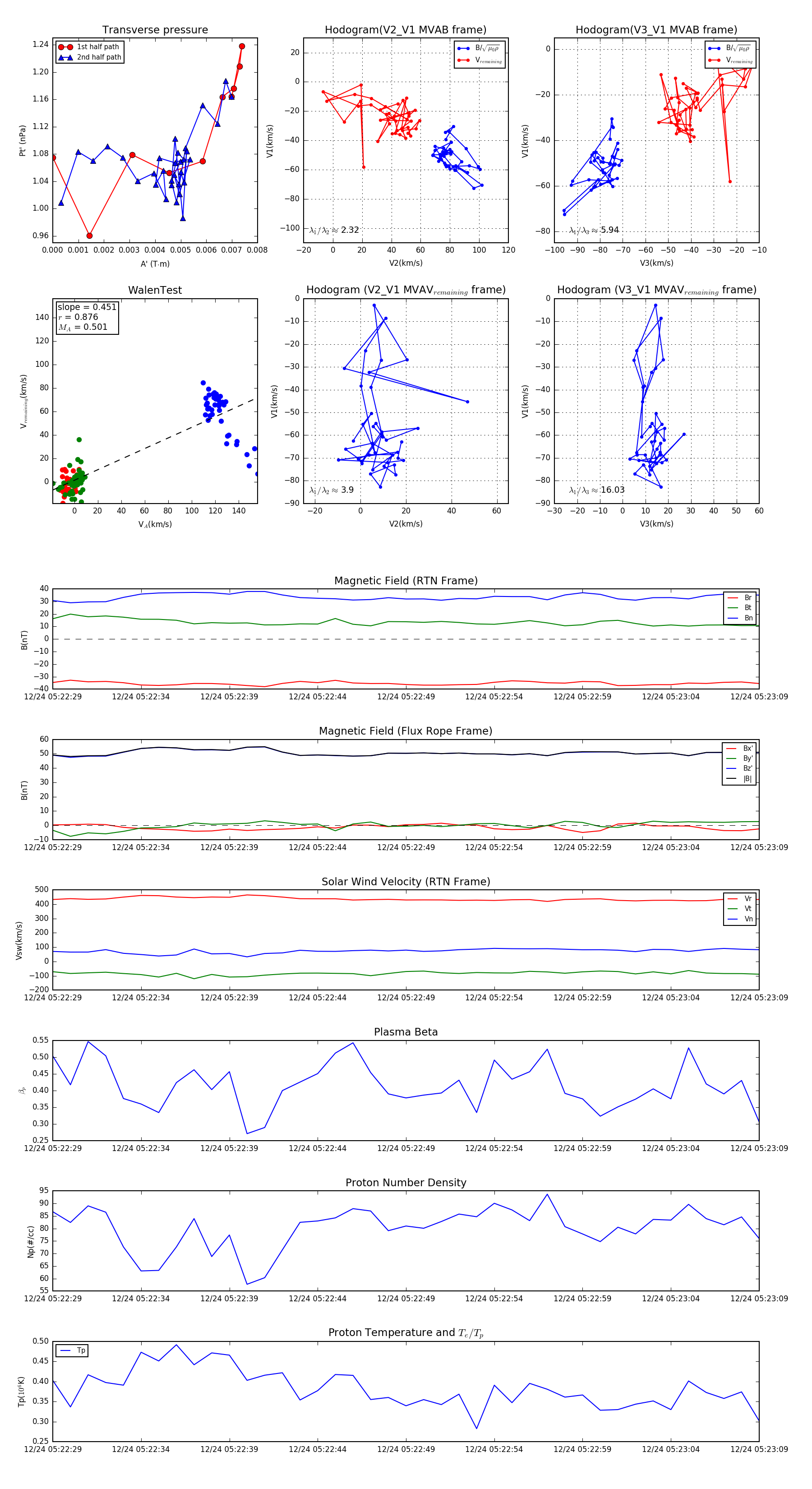
Flux Rope Event 2023-12-24 05:22:29 ~ 2023-12-24 05:23:09 (41 seconds)


plot