HOME   LIST
‹–   –›

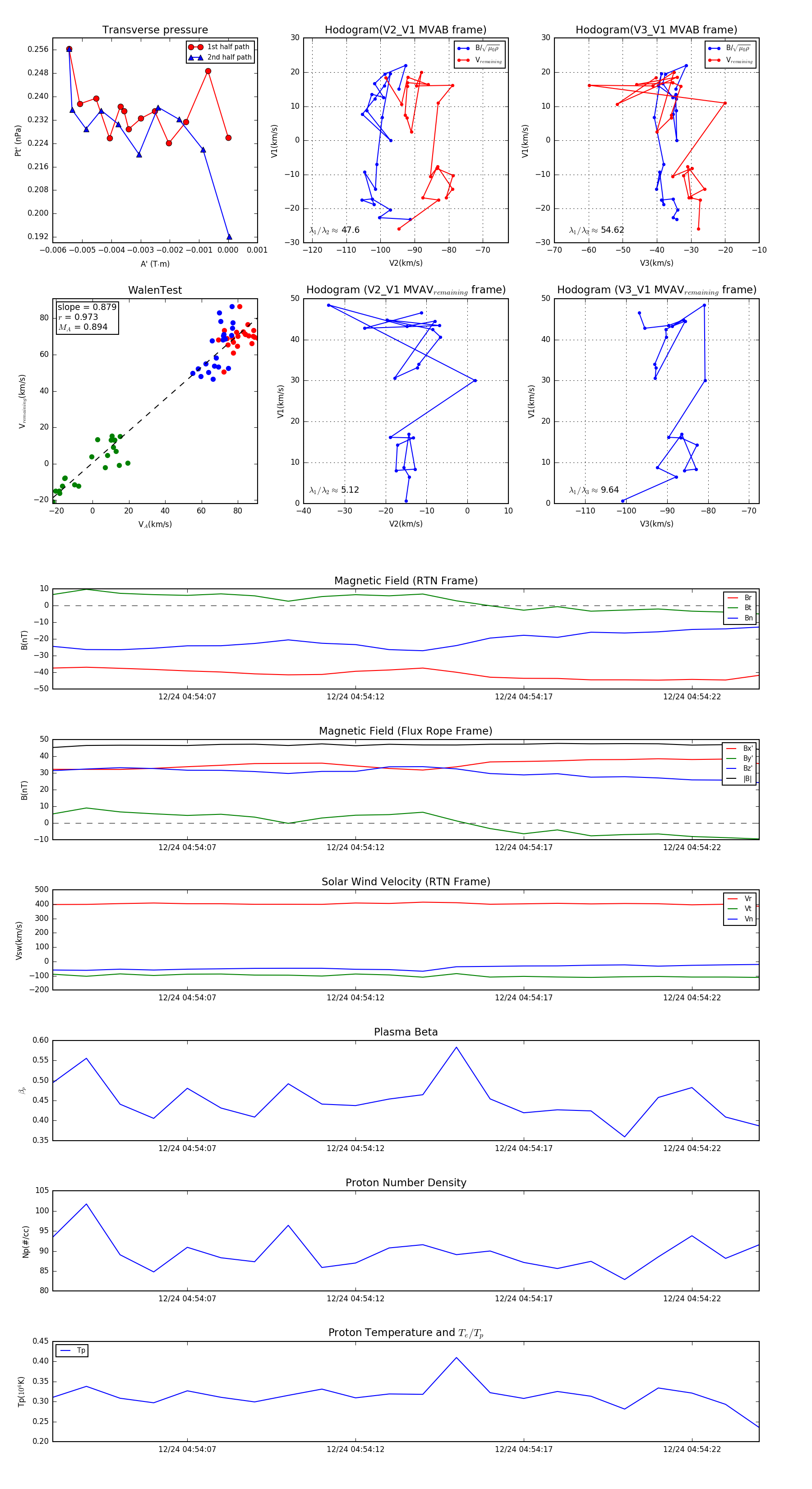
Flux Rope in 2023

Flux Rope Event 2023-12-24 04:54:03 ~ 2023-12-24 04:54:24 (22 seconds)


plot