HOME   LIST
‹–   –›

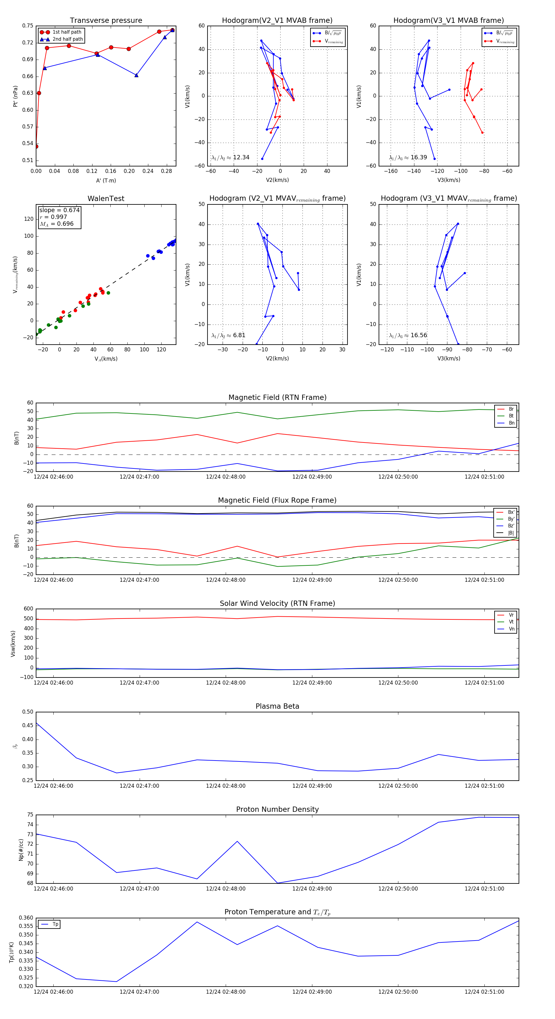
Flux Rope in 2023

Flux Rope Event 2023-12-24 02:45:48 ~ 2023-12-24 02:51:24 (337 seconds)


plot