HOME   LIST
‹–   –›

Flux Rope in 2023

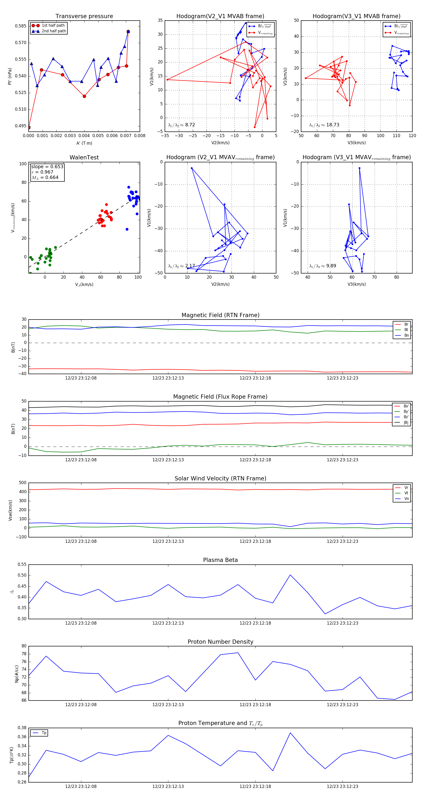
Flux Rope Event 2023-12-23 23:12:05 ~ 2023-12-23 23:12:27 (23 seconds)


plot