HOME   LIST
‹–   –›

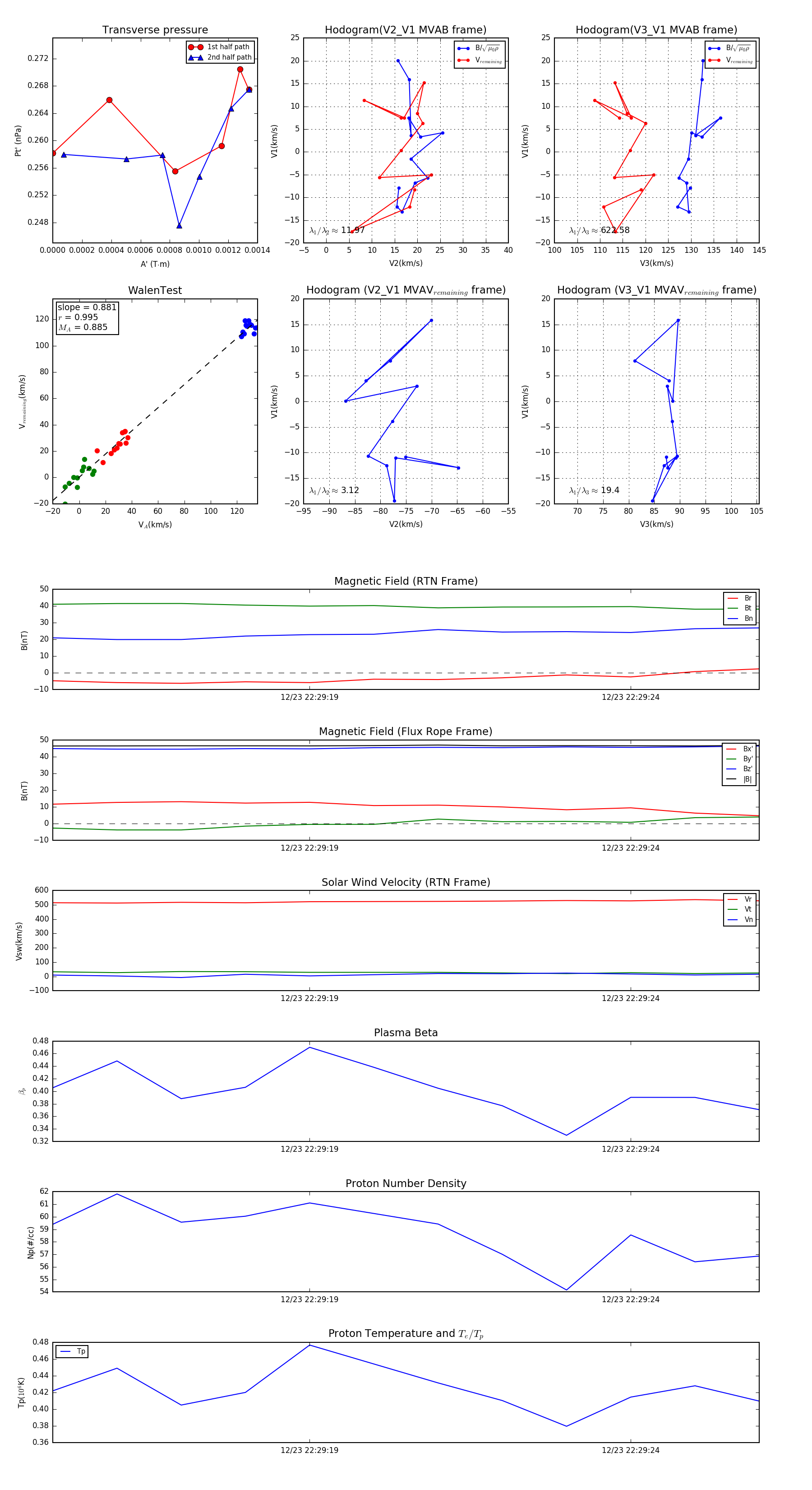
Flux Rope in 2023

Flux Rope Event 2023-12-23 22:29:15 ~ 2023-12-23 22:29:26 (12 seconds)


plot