HOME   LIST
‹–   –›

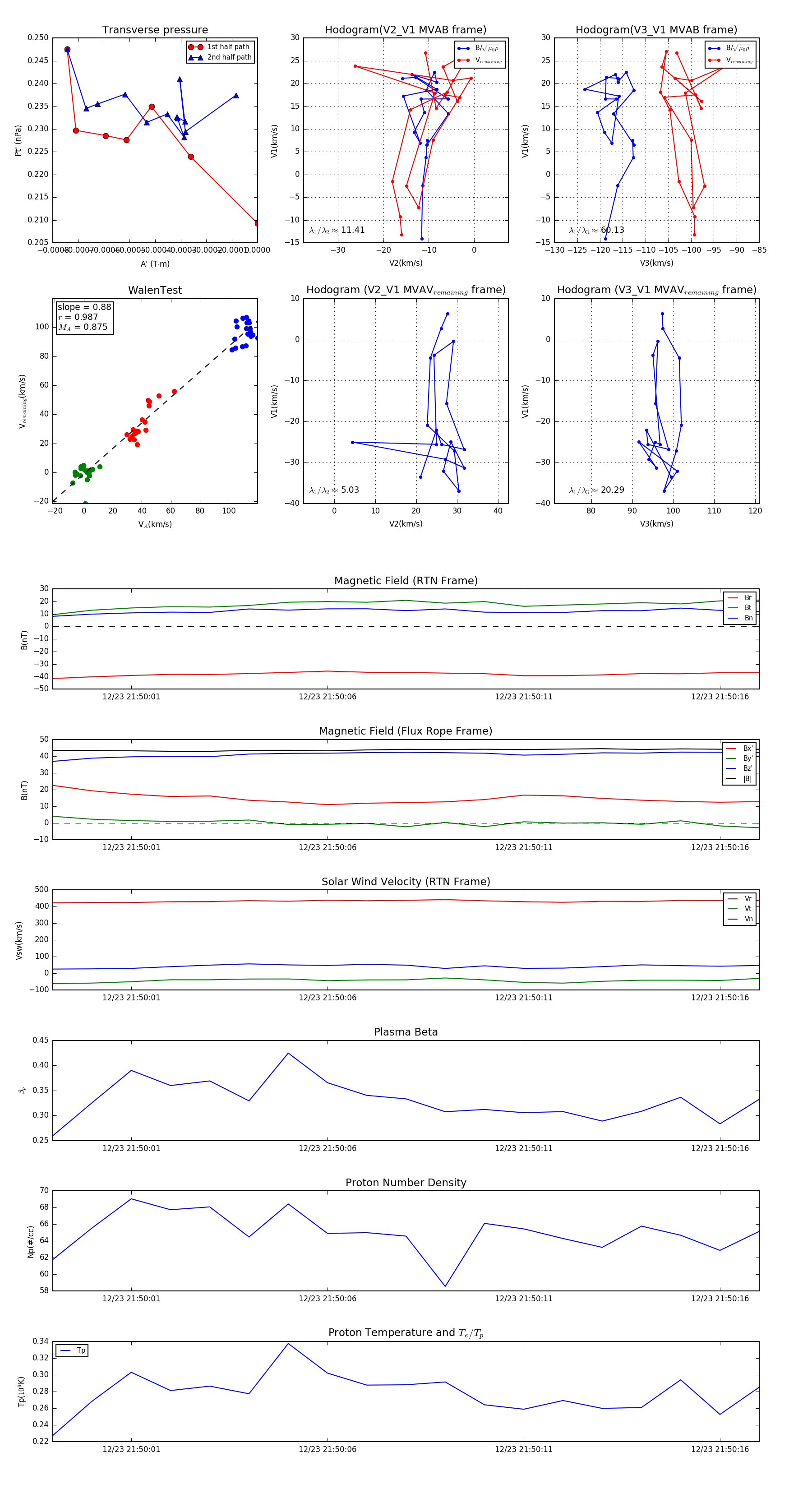
Flux Rope in 2023

Flux Rope Event 2023-12-23 21:49:59 ~ 2023-12-23 21:50:17 (19 seconds)


plot